本章介绍的垃圾收集器与内存分配策略主要就三点。

第一点:垃圾收集(垃圾回收)。问题:哪些内存需要回收?什么时候回收?如何回收?

第二点:介绍垃圾收集器。问题:有几种类型是垃圾收集器?根据第一点的介绍,属于那种类型的?

第三点:内存分配。问题:怎么分配的?

一、垃圾收集(垃圾回收)

前面我们介绍了Java内存运行时区域的各个部分,

其中程序计数器、虚拟机栈、本地方法栈三个区域随线程而生,随线程而灭;

栈中的栈帧随着方法的进入和退出而有条不紊地执行着出栈和入栈操作。

每一个栈帧中分配多少内存基本上是在类结构确定下来时就已知的(尽管在运行期会由JIT编译器进行一些优化,但在本章基于概念模型的讨论中,大体上可以认为是编译期可知的),因此这几个区域的内存分配和回收都具备确定性,在这几个区域内不需要过多考虑回收的问题,因为方法结束或线程结束时,内存自然就跟随着回收了。

而Java堆和方法区则不一样,一个接口中的多个实现类需要的内存可能不一样,一个方法中的多个分支需要的内存也可能不一样,我们只有在程序处于运行期间时才能知道会创建哪些对象,这部分内存的分配和回收都是动态的,垃圾收集器所关注的是这部分内存,后续讨论中的“内存”分配与回收也仅指这一部分内存。堆内存的回收。

1、(堆中)哪些内存需要回收?

1.1死掉的对象需要回收!

我们知道java是面向对象开发的。也就是在java的世界里万物皆对象。所以当对象死掉了,那么他也就是一个垃圾了。所以已经死掉的对象所占的内存需要回收!

堆中几乎存放着Java世界中所有的对象实例,垃圾收集器在对堆进行回收前,第一件事情就是要确定这些对象有哪些还“存活”着,哪些已经“死去”(即不可能再被任何途径使用的对象)。

1.1.1 如何判断对象是否已经死掉?(引用计数算法)

很多教科书判断对象是否存活的算法是这样的:给对象中添加一个引用计数器,每当有一个地方引用它时,计数器值就加1;当引用失效时,计数器值就减1;任何时刻计数器都为0的对象就是不可能再被使用的。笔者面试过很多的应届生和一些有多年工作经验的开发人员,他们对于这个问题给予的都是这个答案。

客观地说,引用计数算法(Reference Counting)的实现简单,判定效率也很高,在大部分情况下它都是一个不错的算法,也有一些比较著名的应用案例,例如微软的COM(Component Object Model)技术、使用ActionScript 3的FlashPlayer、Python语言以及在游戏脚本领域中被广泛应用的Squirrel中都使用了引用计数算法进行内存管理。但是,Java语言中没有选用引用计数算法来管理内存,其中最主要的原因是它很难解决对象之间的相互循环引用的问题。

举个简单的例子,

0、同前面章节、在jvm设置参数上设置jvm,将gc日志输出在控制台上:-XX:+PrintGCDetails
1、编写测试代码

package com.gc;
/**
 * jvm 设置的参数:-XX:+PrintGCDetails
 * @author mch
 */
public class ReferenceCountingGC {
	public Object instance = null;
	private static final int _1MB = 1024 * 1024;
	/**
	 * 这个成员属性的唯一意义就是占点内存,以便能在GC日志中看清楚是否被回收过
	 */
	private byte[] bigSize = new byte[2 * _1MB];
	public static void testGC(){
		ReferenceCountingGC objA = new ReferenceCountingGC();
		ReferenceCountingGC objB = new ReferenceCountingGC();
		objA.instance = objB;
		objB.instance = objA;
		
		objA = null;
		objB = null;
		//假设在这行发生GC,objA和objB是否被回收?
		System.gc();
	}
	public static void main(String[] args) {
		testGC();
	}
}

2、控制台打印输出gc日志

[GC [PSYoungGen: 6082K->656K(57344K)] 6082K->656K(186880K), 0.0018753 secs] [Times: user=0.00 sys=0.00, real=0.00 secs] 
[Full GC [PSYoungGen: 656K->0K(57344K)] [ParOldGen: 0K->469K(129536K)] 656K->469K(186880K) [PSPermGen: 2451K->2450K(21504K)], 0.0210266 secs] [Times: user=0.02 sys=0.00, real=0.02 secs] 
Heap
 PSYoungGen      total 57344K, used 2483K [0x00000007c0900000, 0x00000007c4880000, 0x0000000800000000)
  eden space 49664K, 5% used [0x00000007c0900000,0x00000007c0b6ce00,0x00000007c3980000)
  from space 7680K, 0% used [0x00000007c3980000,0x00000007c3980000,0x00000007c4100000)
  to   space 7680K, 0% used [0x00000007c4100000,0x00000007c4100000,0x00000007c4880000)
 ParOldGen       total 129536K, used 469K [0x0000000741c00000, 0x0000000749a80000, 0x00000007c0900000)
  object space 129536K, 0% used [0x0000000741c00000,0x0000000741c75738,0x0000000749a80000)
 PSPermGen       total 21504K, used 2460K [0x000000073ca00000, 0x000000073df00000, 0x0000000741c00000)
  object space 21504K, 11% used [0x000000073ca00000,0x000000073cc67100,0x000000073df00000)

从运行结果中可以清楚地看到GC日志中包含“656K->469K”,意味着虚拟机并没有因为这两个对象互相引用就不回收它们,这也从侧面说明虚拟机并不是通过引用计数算法来判断对象是否存活的。下面讲解GC日志的查看。

请看代码清单中的testGC()方法:对象objA和objB都有字段instance,赋值令objA.instance = objB及objB.instance = objA,除此之外,这两个对象再无任何引用,实际上这两个对象已经不可能再被访问,但是它们因为互相引用着对方,导致它们的引用计数都不为0,于是引用计数算法无法通知GC收集器回收它们。

插曲:GC日志如何查看?理解GC日志

阅读GC日志是处理Java虚拟机内存问题的基础技能,它只是一些人为确定的规则,没有太多技术含量。在本书的第1版中没有专门讲解如何阅读分析GC日志,为此作者收到许多读者来信,反映对此感到困惑,因此专门增加本节内容来讲解如何理解GC日志。
每一种收集器的日志形式都是由它们自身的实现所决定的,换而言之,每个收集器的日志格式都可以不一样。但虚拟机设计者为了方便用户阅读,将各个收集器的日志都维持一定的共性,例如以下两段典型的GC日志:

33.125: [GC [DefNew: 3324K->152K(3712K), 0.0025925 secs] 3324K->152K(11904K), 0.0031680 secs]  
100.667: [Full GC [Tenured: 0K->210K(10240K), 0.0149142 secs] 4603K->210K(19456K), [Perm : 2999K->2999K(21248K)], 0.0150007 secs] [Times: user=0.01 sys=0.00, real=0.02 secs] 
最前面的数字“33.125:”和“100.667:”代表了GC发生的时间,这个数字的含义是从Java虚拟机启动以来经过的秒数
GC日志开头的“[GC”和“[Full GC”说明了这次垃圾收集的停顿类型,而不是用来区分新生代GC还是老年代GC的。如果有“Full”,说明这次GC是发生了Stop-The-World的,例如下面这段新生代收集器ParNew的日志也会出现“[Full GC”(这一般是因为出现了分配担保失败之类的问题,所以才导致STW)。如果是调用System.gc()方法所触发的收集,那么在这里将显示“[Full GC (System)”。
[Full GC 283.736: [ParNew: 261599K->261599K(261952K), 0.0000288 secs]
接下来的“[DefNew”、“[Tenured”、“[Perm”表示GC发生的区域,这里显示的区域名称与使用的GC收集器是密切相关的,例如上面样例所使用的Serial收集器中的新生代名为“Default New Generation”,所以显示的是“[DefNew”。如果是ParNew收集器,新生代名称就会变为“[ParNew”,意为“Parallel New Generation”。如果采用Parallel Scavenge收集器,那它配套的新生代称为“PSYoungGen”,老年代和永久代同理,名称也是由收集器决定的。
后面方括号内部的“3324K->152K(3712K)”含义是“GC前该内存区域已使用容量-> GC后该内存区域已使用容量 (该内存区域总容量)”。而在方括号之外的“3324K->152K(11904K)”表示“GC前Java堆已使用容量 -> GC后Java堆已使用容量 (Java堆总容量)”。
再往后,“0.0025925 secs”表示该内存区域GC所占用的时间,单位是秒。有的收集器会给出更具体的时间数据,如“[Times: user=0.01 sys=0.00, real=0.02 secs]”,这里面的user、sys和real与Linux的time命令所输出的时间含义一致,分别代表用户态消耗的CPU时间、内核态消耗的CPU事件和操作从开始到结束所经过的墙钟时间(Wall Clock Time)。CPU时间与墙钟时间的区别是,墙钟时间包括各种非运算的等待耗时,例如等待磁盘I/O、等待线程阻塞,而CPU时间不包括这些耗时,但当系统有多CPU或者多核的话,多线程操作会叠加这些CPU时间,所以读者看到user或sys时间超过real时间是完全正常的。

1.1.2 如何判断对象是否已经死掉?(可达性分析算法或者根搜索算法)
在主流的商用程序语言中(Java和C#,甚至包括前面提到的古老的Lisp),都是使用根搜索算法(GC Roots Tracing)判定对象是否存活的。这个算法的基本思路就是通过一系列的名为“GC Roots”的对象作为起始点,从这些节点开始向下搜索,搜索所走过的路径称为引用链(Reference Chain),当一个对象到GC Roots没有任何引用链相连(用图论的话来说就是从GC Roots到这个对象不可达)时,则证明此对象是不可用的。如图3-1所示,对象object 5、object 6、object 7虽然互相有关联,但是它们到GC Roots是不可达的,所以它们将会被判定为是可回收的对象。


在Java语言中,可作为GC Roots的对象包括下面几种:
1、虚拟机栈(栈帧中的本地变量表)中引用的对象。
2、方法区中类静态属性引用的对象。
3、方法区中常量引用的对象。
4、本地方法栈中JNI(即一般说的Native方法)引用的对象。

1.1.2 什么是对象的引用?
无论是通过引用计数算法判断对象的引用数量,还是通过根搜索算法判断对象的引用链是否可达,判定对象是否存活都与“引用”有关。

在JDK 1.2之前,Java中的引用的定义很传统:如果reference类型的数据中存储的数值代表的是另外一块内存的起始地址,就称这块内存代表着一个引用。这种定义很纯粹,但是太过狭隘,一个对象在这种定义下只有被引用或者没有被引用两种状态,对于如何描述一些“食之无味,弃之可惜”的对象就显得无能为力。我们希望能描述这样一类对象:当内存空间还足够时,则能保留在内存之中;如果内存在进行垃圾收集后还是非常紧张,则可以抛弃这些对象。很多系统的缓存功能都符合这样的应用场景。

在JDK 1.2之后,Java对引用的概念进行了扩充,将引用分为强引用(Strong Reference)、软引用(Soft Reference)、弱引用(Weak Reference)、虚引用(Phantom Reference)四种,这四种引用强度依次逐渐减弱。

1、强引用就是指在程序代码之中普遍存在的,类似“Object obj = new Object()”这类的引用,只要强引用还存在,垃圾收集器永远不会回收掉被引用的对象。
2、软引用用来描述一些还有用,但并非必需的对象。对于软引用关联着的对象,在系统将要发生内存溢出异常之前,将会把这些对象列进回收范围之中并进行第二次回收。如果这次回收还是没有足够的内存,才会抛出内存溢出异常。在JDK 1.2之后,提供了SoftReference类来实现软引用。
3、弱引用也是用来描述非必需对象的,但是它的强度比软引用更弱一些,被弱引用关联的对象只能生存到下一次垃圾收集发生之前。当垃圾收集器工作时,无论当前内存是否足够,都会回收掉只被弱引用关联的对象。在JDK 1.2之后,提供了WeakReference类来实现弱引用。
4、虚引用也称为幽灵引用或者幻影引用,它是最弱的一种引用关系。一个对象是否有虚引用的存在,完全不会对其生存时间构成影响,也无法通过虚引用来取得一个对象实例。为一个对象设置虚引用关联的唯一目的就是希望能在这个对象被收集器回收时收到一个系统通知。在JDK 1.2之后,提供了PhantomReference类来实现虚引用。

1.1.2 如何判断对象是真的死掉了还是假的死掉了?
在根搜索算法中不可达的对象,也并非是“非死不可”的,这时候它们暂时处于“缓刑”阶段,要真正宣告一个对象死亡,至少要经历两次标记过程:

第一次标记过程:如果对象在进行根搜索后发现没有与GC Roots相连接的引用链,那它将会被第一次标记并且进行一次筛选,筛选的条件是此对象是否有必要执行finalize()方法。当对象没有覆盖finalize()方法,或者finalize()方法已经被虚拟机调用过,虚拟机将这两种情况都视为“没有必要执行”。
第二次标记过程:如果这个对象被判定为有必要执行finalize()方法,那么这个对象将会被放置在一个名为F-Queue的队列之中,并在稍后由一条由虚拟机自动建立的、低优先级的Finalizer线程去执行。这里所谓的“执行”是指虚拟机会触发这个方法,但并不承诺会等待它运行结束。这样做的原因是,如果一个对象在finalize()方法中执行缓慢,或者发生了死循环(更极端的情况),将很可能会导致F-Queue队列中的其他对象永久处于等待状态,甚至导致整个内存回收系统崩溃。finalize()方法是对象逃脱死亡命运的最后一次机会,稍后GC将对F-Queue中的对象进行第二次小规模的标记,如果对象要在finalize()中成功拯救自己—只要重新与引用链上的任何一个对象建立关联即可,譬如把自己(this关键字)赋值给某个类变量或对象的成员变量,那在第二次标记时它将被移除出“即将回收”的集合;如果对象这时候还没有逃脱,那它就真的离死不远了。

从下面的代码清单中我们可以看到一个对象的finalize()被执行,但是它仍然可以存活。

package com.gc;
/**
 * 此代码演示了两点:
 * 1、对象可以在被GC时自我拯救
 * 2、这种自救的机会只有一次因为一个对象的finalize()方法最多只会被系统自动调用一次
 * @author mch
 *
 */
public class FinalizeEscapeGC {

	public static FinalizeEscapeGC SAVE_HOOK = null;
	public void isAlive(){
		System.out.println("yes, i am still alive ;");
	}
	@Override
	protected void finalize() throws Throwable {
		super.finalize();
		System.out.println("finalize method executed!");
		FinalizeEscapeGC.SAVE_HOOK = this;
	}
	public static void main(String[] args) throws Throwable{
		SAVE_HOOK = new FinalizeEscapeGC();
		//对象第一次成功拯救自己
		SAVE_HOOK = null;
		System.gc();
		//因为finalize方法优先级很低,所以暂停0.5秒等待它
		Thread.sleep(500);
		if(SAVE_HOOK != null){
			SAVE_HOOK.isAlive();
		}else{
			System.out.println("no , i am dead1111 : ");
		}
		//下面的这段代码与上面的完全相同,但是这次自救却失败了
		SAVE_HOOK = null;
		System.gc();
		//因为finalize方法优先级很低,所以暂停0.5秒等待它
		Thread.sleep(500);
		if(SAVE_HOOK != null){
			SAVE_HOOK.isAlive();
		}else{
			System.out.println("no , i am dead2222 : ");
		}
		
	}
	
}
控制台的输出:

finalize method executed!
yes, i am still alive ;
no , i am dead2222 : 
从代码的运行结果可以看到,SAVE_HOOK对象的finalize()方法确实被GC收集器触发过,并且在被收集前成功逃脱了。


另外一个值得注意的地方就是,代码中有两段完全一样的代码片段,执行结果却是一次逃脱成功,一次失败,这是因为任何一个对象的finalize()方法都只会被系统自动调用一次,如果对象面临下一次回收,它的finalize()方法不会被再次执行,因此第二段代码的自救行动失败了。

需要特别说明的是,上面关于对象死亡时finalize()方法的描述可能带有悲情的艺术色彩,笔者并不鼓励大家使用这种方法来拯救对象。相反,笔者建议大家尽量避免使用它,因为它不是C/C++中的析构函数,而是Java刚诞生时为了使C/C++程序员更容易接受它所做出的一个妥协。它的运行代价高昂,不确定性大,无法保证各个对象的调用顺序。有些教材中提到它适合做“关闭外部资源”之类的工作,这完全是对这种方法的用途的一种自我安慰。finalize()能做的所有工作,使用try-finally或其他方式都可以做得更好、更及时,大家完全可以忘掉Java语言中还有这个方法的存在。
经过上面的解释:大家已经明白了真的死掉了吧。

2、(方法区中)哪些内存需要回收?

回收方法区的内存:
很多人认为方法区(或者HotSpot虚拟机中的永久代)是没有垃圾收集的,Java虚拟机规范中确实说过可以不要求虚拟机在方法区实现垃圾收集,而且在方法区进行垃圾收集的“性价比”一般比较低:在堆中,尤其是在新生代中,常规应用进行一次垃圾收集一般可以回收70%~95%的空间,而永久代的垃圾收集效率远低于此。

永久代的垃圾收集主要回收两部分内容:废弃常量和无用的类。

回收废弃常量与回收Java堆中的对象非常类似。以常量池中字面量的回收为例,假如一个字符串“abc”已经进入了常量池中,但是当前系统没有任何一个String对象是叫做“abc”的,换句话说是没有任何String对象引用常量池中的“abc”常量,也没有其他地方引用了这个字面量,如果在这时候发生内存回收,而且必要的话,这个“abc”常量就会被系统“请”出常量池。常量池中的其他类(接口)、方法、字段的符号引用也与此类似。

判定一个常量是否是“废弃常量”比较简单,而要判定一个类是否是“无用的类”的条件则相对苛刻许多。类需要同时满足下面3个条件才能算是“无用的类”:

第一个条件:该类所有的实例都已经被回收,也就是Java堆中不存在该类的任何实例。

第二个条件:加载该类的ClassLoader已经被回收。

第三个条件:该类对应的java.lang.Class 对象没有在任何地方被引用,无法在任何地方通过反射访问该类的方法。

虚拟机可以对满足上述3个条件的无用类进行回收,这里说的仅仅是“可以”,而不是和对象一样,不使用了就必然会回收。是否对类进行回收,HotSpot虚拟机提供了-Xnoclassgc参数进行控制,还可以使用-verbose:class及-XX:+TraceClassLoading、 -XX:+TraceClassUnLoading查看类的加载和卸载信息。
在大量使用反射、动态代理、CGLib等bytecode框架的场景,以及动态生成JSP和OSGi这类频繁自定义ClassLoader的场景都需要虚拟机具备类卸载的功能,以保证永久代不会溢出。

3、什么时候回收?(垃圾收集器用了什么算法?)

由于垃圾收集算法的实现涉及大量的程序细节,而且各个平台的虚拟机操作内存的方法又各不相同,因此本节不打算过多地讨论算法的实现,只是介绍几种算法的思想及其发展过程。

3.1、标记-清除算法

最基础的收集算法是“标记-清除”(Mark-Sweep)算法,如它的名字一样,算法分为“标记”和“清除”两个阶段:

首先标记出所有需要回收的对象,在标记完成后统一回收掉所有被标记的对象,它的标记过程其实在前一节讲述对象标记判定时已经基本介绍过了。之所以说它是最基础的收集算法,是因为后续的收集算法都是基于这种思路并对其缺点进行改进而得到的。

它的主要缺点有两个:一个是效率问题,标记和清除过程的效率都不高;另外一个是空间问题,标记清除之后会产生大量不连续的内存碎片,空间碎片太多可能会导致,当程序在以后的运行过程中需要分配较大对象时无法找到足够的连续内存而不得不提前触发另一次垃圾收集动作。标记-清除算法的执行过程(需要较大内存时却不够了就要回收一次)


3.2、复制算法

为了解决效率问题,一种称为“复制”(Copying)的收集算法出现了,它将可用内存按容量划分为大小相等的两块,每次只使用其中的一块。当这一块的内存用完了,就将还存活着的对象复制到另外一块上面,然后再把已使用过的内存空间一次清理掉。这样使得每次都是对其中的一块进行内存回收,内存分配时也就不用考虑内存碎片等复杂情况,只要移动堆顶指针,按顺序分配内存即可,实现简单,运行高效。只是这种算法的代价是将内存缩小为原来的一半,未免太高了一点。复制算法的执行过程如图3-3所示。


现在的商业虚拟机都采用这种收集算法来回收新生代,IBM的专门研究表明,新生代中的对象98%是朝生夕死的,所以并不需要按照1∶1的比例来划分内存空间,而是将内存分为一块较大的Eden空间和两块较小的Survivor空间,每次使用Eden和其中的一块Survivor。当回收时,将Eden和Survivor中还存活着的对象一次性地拷贝到另外一块Survivor空间上,最后清理掉Eden和刚才用过的Survivor的空间。HotSpot虚拟机默认Eden和Survivor的大小比例是8∶1,也就是每次新生代中可用内存空间为整个新生代容量的90%(80%+10%),只有10%的内存是会被“浪费”的。当然,98%的对象可回收只是一般场景下的数据,我们没有办法保证每次回收都只有不多于10%的对象存活,当Survivor空间不够用时,需要依赖其他内存(这里指老年代)进行分配担保(Handle Promotion)。

内存的分配担保就好比我们去银行借款,如果我们信誉很好,在98%的情况下都能按时偿还,于是银行可能会默认我们下一次也能按时按量地偿还贷款,只需要有一个担保人能保证如果我不能还款时,可以从他的账户扣钱,那银行就认为没有风险了。内存的分配担保也一样,如果另外一块Survivor空间没有足够的空间存放上一次新生代收集下来的存活对象,这些对象将直接通过分配担保机制进入老年代。关于对新生代进行分配担保的内容,本章稍后在讲解垃圾收集器执行规则时还会再详细讲解。

3.3、标记-整理算法

复制收集算法在对象存活率较高时就要执行较多的复制操作,效率将会变低。更关键的是,如果不想浪费50%的空间,就需要有额外的空间进行分配担保,以应对被使用的内存中所有对象都100%存活的极端情况,所以在老年代一般不能直接选用这种算法。
根据老年代的特点,有人提出了另外一种“标记-整理”(Mark-Compact)算法,标记过程仍然与“标记-清除”算法一样,但后续步骤不是直接对可回收对象进行清理,而是让所有存活的对象都向一端移动,然后直接清理掉端边界以外的内存,“标记-整理”算法的示意图如图3-4所示。


3.4、分代收集算法(并不是一种新的思想,只是将java堆分成新生代和老年代,根据各自特点采用不同算法)

当前商业虚拟机的垃圾收集都采用“分代收集”(Generational Collection)算法,这种算法并没有什么新的思想,只是根据对象的存活周期的不同将内存划分为几块。一般是把Java堆分为新生代和老年代,这样就可以根据各个年代的特点采用最适当的收集算法。在新生代中,每次垃圾收集时都发现有大批对象死去,只有少量存活,那就选用复制算法,只需要付出少量存活对象的复制成本就可以完成收集。而老年代中因为对象存活率高、没有额外空间对它进行分配担保,就必须使用“标记-清理”或“标记-整理”算法来进行回收。

新生代--复制算法。老年代--标记-整理算法。

4、HotSpot的算法实现(jvm实现算法时需要严格考量),如何回收?

4.1、枚举根节点

作为GC Roots 的节点主要在全局性的引用(例如常量或类静态属性)与执行上下文(例如栈帧中的本地变量表)中,现在仅仅方法区就有数百兆,它们的数量庞大,逐个检查里面的引用,会消耗很多时间。

另外、准确的可达性分析需要暂停用线程的执行。可达性分析对执行时间的敏感体现在GC停顿上,因为分析工作必须在能确保一致性的快照中进行,即不可以出现在分析过程中对象引用关系还在不断变化,所以这是导致GC进行时必须停顿所有的Java执行线程。

目前的主流Java 虚拟机使用的都是准确式GC (准确式内存管理Exact Memory Management:虚拟机知道内存中某个位置的数据类型具体是什么),所以当执行系统停顿下米后, 并不需要一个不漏地检验所有执行上下文和全局的引用位置,虚拟机有办法直接得知哪些地方存放着对象引用。在HotSpot 的实现中, 使用一组称为OopMap 的数据结构来实现这个目的,在类加载完成的时候, HotSpot 就把对象内,什么偏移量上是什么类型的数据计算出来,在JIT 编译过程中,也会在特定的位置记录下栈和寄存器中哪些位置是引用。GC 在扫描时就可以直接知道这些信息了。

下面编译的指令解读后期在讲解。

4.2、安全点

在OoMap的协助下,HotSpot可以快速且准确地完成GC Roots枚举,但有另一个问题,OopMap内容变化的指令非常多,如果为每一个条指令都生成对应的OopMap,将需要大量的额外空间。这样GC的空间成本将会变的很高。

HotSpot没有为每条指令都生成OoMap,只是在“特定的位置”记录了这些信息,这些位置称为安全点,即程序执行时并非在所有的地方都能停下来GC,只有达到安全点才能暂停,安全点的选定不能太少以至让GC等待的时间太长,又不能过于频繁以至增大运行时的负荷

如何让GC发生时,所有线程(除执行JNI调用的线程)都到最近的安全点停顿下来?
1.抢先式中断,不需要线程的执行代码主动配合,在GC发生时,首先把所有线程中断,如果有线程中断的地方不在安全点,就恢复线程,让它执行到安全点。
2.主动式中断,需要中断线程时,不直接对线程操作,而是设置一个标志,各个线程执行时主动去轮询这个标志,发现中断标志为真时就中断挂起。轮询标志的地方和安全点是重合的。

4.3、安全区域

安全点机制保证程序执行时,在不太长的时间内就会遇到可进入GC的安全点,但是,程序“不执行”的时候呢,程序不执行就是没有分配CPU时间,这时线程无法响应JVM的中断请求,JVM显然不太可能的等待线程重新被分配CPU时间。

安全区域是指一段代码片段之中,引用关系不会发生变化。在这个区域中的任意地方开始GC都是安全的。

在线程执行到安全区域代码时,首先标识自己进入安全区域,当这段时间里JVM发起GC,不用管标识为安全区域的线程了。在线程要离开安全区域时,要检查系统是否已经完成了根节点枚举,如果完成,线程继续执行,否则等待直到收到可以安全离开安全区域的信号为止。

二、垃圾收集器

如果说收集算法是内存回收的方法论,垃圾收集器就是内存回收的具体实现。Java虚拟机规范中对垃圾收集器应该如何实现并没有任何规定,因此不同的厂商、不同版本的虚拟机所提供的垃圾收集器都可能会有很大的差别,并且一般都会提供参数供用户根据自己的应用特点和要求组合出各个年代所使用的收集器。这里讨论的收集器基于Sun HotSpot虚拟机1.6版 Update 22,这个虚拟机包含的所有收集器如图3-5所示。


图3-5展示了7种作用于不同分代的收集器(包括JDK 1.6_Update14后引入的Early Access版G1收集器),如果两个收集器之间存在连线,就说明它们可以搭配使用。
在介绍这些收集器各自的特性之前,我们先来明确一个观点:虽然我们是在对各个收集器进行比较,但并非为了挑选一个最好的收集器出来。因为直到现在为止还没有最好的收集器出现,更加没有万能的收集器,所以我们选择的只是对具体应用最合适的收集器。这点不需要多加解释就能证明:如果有一种放之四海皆准、任何场景下都适用的完美收集器存在,那HotSpot虚拟机就没必要实现那么多不同的收集器了。

第一种收集器:Serial收集器(在GC日志中新生代的名称是DefNew)

Serial收集器是最基本、历史最悠久的收集器,曾经(在JDK 1.3.1之前)是虚拟机新生代收集的唯一选择。大家看名字就知道,这个收集器是一个单线程的收集器,但它的“单线程”的意义并不仅仅是说明它只会使用一个CPU或一条收集线程去完成垃圾收集工作,更重要的是在它进行垃圾收集时,必须暂停其他所有的工作线程(Sun将这件事情称之为“Stop The World”),直到它收集结束。“Stop The World”这个名字也许听起来很酷,但这项工作实际上是由虚拟机在后台自动发起和自动完成的,在用户不可见的情况下把用户的正常工作的线程全部停掉,这对很多应用来说都是难以接受的。你想想,要是你的电脑每运行一个小时就会暂停响应5分钟,你会有什么样的心情?图3-6示意了Serial / Serial Old收集器的运行过程。

对于“Stop The World”带给用户的恶劣体验,虚拟机的设计者们表示完全理解,但也表示非常委屈:“你妈妈在给你打扫房间的时候,肯定也会让你老老实实地在椅子上或房间外待着,如果她一边打扫,你一边乱扔纸屑,这房间还能打扫完吗?”这确实是一个合情合理的矛盾,虽然垃圾收集这项工作听起来和打扫房间属于一个性质的,但实际上肯定还要比打扫房间复杂得多啊!

从JDK 1.3开始,一直到现在还没正式发布的JDK 1.7,HotSpot虚拟机开发团队为消除或减少工作线程因内存回收而导致停顿的努力一直在进行着,从Serial收集器到Parallel收集器,再到Concurrent Mark Sweep(CMS)现在还未正式发布的Garbage First(G1)收集器,我们看到了一个个越来越优秀(也越来越复杂)的收集器的出现,用户线程的停顿时间在不断缩短,但是仍然没有办法完全消除(这里暂不包括RTSJ中的收集器)。寻找更优秀的垃圾收集器的工作仍在继续!

写到这里,笔者似乎已经把Serial收集器描述成一个老而无用,食之无味弃之可惜的鸡肋了,但实际上到现在为止,它依然是虚拟机运行在Client模式下的默认新生代收集器。它也有着优于其他收集器的地方:简单而高效(与其他收集器的单线程比),对于限定单个CPU的环境来说,Serial收集器由于没有线程交互的开销,专心做垃圾收集自然可以获得最高的单线程收集效率。在用户的桌面应用场景中,分配给虚拟机管理的内存一般来说不会很大,收集几十兆甚至一两百兆的新生代(仅仅是新生代使用的内存,桌面应用基本上不会再大了),停顿时间完全可以控制在几十毫秒最多一百多毫秒以内,只要不是频繁发生,这点停顿是可以接受的。所以,Serial收集器对于运行在Client模式下的虚拟机来说是一个很好的选择。

第二种收集器:ParNew收集器(在GC日志中新生代的名称是ParNew)

ParNew收集器其实就是Serial收集器的多线程版本,除了使用多条线程进行垃圾收集之外,其余行为包括Serial收集器可用的所有控制参数(例如:-XX:SurvivorRatio、 -XX:PretenureSizeThreshold、-XX:HandlePromotionFailure等)、收集算法、Stop The World、对象分配规则、回收策略等都与Serial收集器完全一样,实现上这两种收集器也共用了相当多的代码。ParNew收集器的工作过程如图3-7所示。


ParNew收集器除了多线程收集之外,其他与Serial收集器相比并没有太多创新之处,但它却是许多运行在Server模式下的虚拟机中首选的新生代收集器,其中有一个与性能无关但很重要的原因是,除了Serial收集器外,目前只有它能与CMS收集器配合工作。在JDK 1.5时期,HotSpot推出了一款在强交互应用中几乎可称为有划时代意义的垃圾收集器—CMS收集器(Concurrent Mark Sweep,本节稍后将详细介绍这款收集器),这款收集器是HotSpot虚拟机中第一款真正意义上的并发(Concurrent)收集器,它第一次实现了让垃圾收集线程与用户线程(基本上)同时工作,用前面那个例子的话来说,就是做到了在你妈妈打扫房间的时候你还能同时往地上扔纸屑。

不幸的是,它作为老年代的收集器,却无法与JDK 1.4.0中已经存在的新生代收集器Parallel Scavenge配合工作,所以在JDK 1.5中使用CMS来收集老年代的时候,新生代只能选择ParNew或Serial收集器中的一个。ParNew收集器也是使用 -XX: +UseConcMarkSweepGC选项后的默认新生代收集器,也可以使用 -XX:+UseParNewGC选项来强制指定它。

ParNew收集器在单CPU的环境中绝对不会有比Serial收集器更好的效果,甚至由于存在线程交互的开销,该收集器在通过超线程技术实现的两个CPU的环境中都不能百分之百地保证能超越Serial收集器。当然,随着可以使用的CPU的数量的增加,它对于GC时系统资源的利用还是很有好处的。它默认开启的收集线程数与CPU的数量相同,在CPU非常多(譬如32个,现在CPU动辄就4核加超线程,服务器超过32个逻辑CPU的情况越来越多了)的环境下,可以使用-XX:ParallelGCThreads参数来限制垃圾收集的线程数。

注意 从ParNew收集器开始,后面还将会接触到几款并发和并行的收集器。在大家可能产生疑惑之前,有必要先解释两个名词:并发和并行。这两个名词都是并发编程中的概念,在谈论垃圾收集器的上下文语境中,他们可以解释为: 

并行(Parallel):指多条垃圾收集线程并行工作,但此时用户线程仍然处于等待状态。 

并发(Concurrent):指用户线程与垃圾收集线程同时执行(但不一定是并行的,可能会交替执行),用户程序继续运行,而垃圾收集程序运行于另一个CPU上。

第三种收集器:Parallel Scavenge收集器(在GC日志中新生代的名称是PSYongGen)

也就是说:GC日志中的分区名称是和收集器相关的每个收集器的分区名称的叫法是不一样的。

Parallel Scavenge收集器也是一个新生代收集器,它也是使用复制算法的收集器,又是并行的多线程收集器……看上去和ParNew都一样,那它有什么特别之处呢?

Parallel Scavenge收集器的特点是它的关注点与其他收集器不同,CMS等收集器的关注点尽可能地缩短垃圾收集时用户线程的停顿时间,而Parallel Scavenge收集器的目标则是达到一个可控制的吞吐量(Throughput)。所谓吞吐量就是CPU用于运行用户代码的时间与CPU总消耗时间的比值,即吞吐量 = 运行用户代码时间 /(运行用户代码时间 + 垃圾收集时间),虚拟机总共运行了100分钟,其中垃圾收集花掉1分钟,那吞吐量就是99%。

停顿时间越短就越适合需要与用户交互的程序,良好的响应速度能提升用户的体验;而高吞吐量则可以最高效率地利用CPU时间,尽快地完成程序的运算任务,主要适合在后台运算而不需要太多交互的任务。

Parallel Scavenge收集器提供了两个参数用于精确控制吞吐量,分别是控制最大垃圾收集停顿时间的-XX:MaxGCPauseMillis参数及直接设置吞吐量大小的 -XX:GCTimeRatio参数。

MaxGCPauseMillis参数允许的值是一个大于0的毫秒数,收集器将尽力保证内存回收花费的时间不超过设定值。不过大家不要异想天开地认为如果把这个参数的值设置得稍小一点就能使得系统的垃圾收集速度变得更快,GC停顿时间缩短是以牺牲吞吐量和新生代空间来换取的:系统把新生代调小一些,收集300MB新生代肯定比收集500MB快吧,这也直接导致垃圾收集发生得更频繁一些,原来10秒收集一次、每次停顿100毫秒,现在变成5秒收集一次、每次停顿70毫秒。停顿时间的确在下降,但吞吐量也降下来了。

GCTimeRatio参数的值应当是一个大于0小于100的整数,也就是垃圾收集时间占总时间的比率,相当于是吞吐量的倒数。如果把此参数设置为19,那允许的最大GC时间就占总时间的5%(即1 /(1+19)),默认值为99,就是允许最大1%(即1 /(1+99))的垃圾收集时间。

由于与吞吐量关系密切,Parallel Scavenge收集器也经常被称为“吞吐量优先”收集器。除上述两个参数之外,Parallel Scavenge收集器还有一个参数-XX:+UseAdaptiveSizePolicy值得关注。这是一个开关参数,当这个参数打开之后,就不需要手工指定新生代的大小(-Xmn)、Eden与Survivor区的比例(-XX:SurvivorRatio)、晋升老年代对象年龄(-XX:PretenureSizeThreshold)等细节参数了,虚拟机会根据当前系统的运行情况收集性能监控信息,动态调整这些参数以提供最合适的停顿时间或最大的吞吐量,这种调节方式称为GC自适应的调节策略(GC Ergonomics)。如果读者对于收集器运作原理不太了解,手工优化存在困难的时候,使用Parallel Scavenge收集器配合自适应调节策略,把内存管理的调优任务交给虚拟机去完成将是一个很不错的选择。只需要把基本的内存数据设置好(如-Xmx设置最大堆),然后使用MaxGCPauseMillis参数(更关注最大停顿时间)或GCTimeRatio参数(更关注吞吐量)给虚拟机设立一个优化目标,那具体细节参数的调节工作就由虚拟机完成了。自适应调节策略也是Parallel Scavenge收集器与ParNew收集器的一个重要区别。

第四种收集器:Serial Old(MSC)收集器

Serial Old是Serial收集器的老年代版本,它同样是一个单线程收集器,使用“标记-整理”算法。这个收集器的主要意义也是被Client模式下的虚拟机使用。如果在Server模式下,它主要还有两大用途:一个是在JDK 1.5及之前的版本中与Parallel Scavenge收集器搭配使用,另外一个就是作为CMS收集器的后备预案,在并发收集发生Concurrent Mode Failure的时候使用。这两点都将在后面的内容中详细讲解。Serial Old收集器的工作过程如图3-8所示。


第五种收集器:Parallel Old收集器

Parallel Old是Parallel Scavenge收集器的老年代版本,使用多线程和“标记-整理”算法。这个收集器是在JDK 1.6中才开始提供的,在此之前,新生代的Parallel Scavenge收集器一直处于比较尴尬的状态。原因是,如果新生代选择了Parallel Scavenge收集器,老年代除了Serial Old(PS MarkSweep)收集器外别无选择(还记得上面说过Parallel Scavenge收集器无法与CMS收集器配合工作吗?)。由于单线程的老年代Serial Old收集器在服务端应用性能上的“拖累”,即便使用了Parallel Scavenge收集器也未必能在整体应用上获得吞吐量最大化的效果,又因为老年代收集中无法充分利用服务器多CPU的处理能力,在老年代很大而且硬件比较高级的环境中,这种组合的吞吐量甚至还不一定有ParNew加CMS的组合“给力”。

直到Parallel Old收集器出现后,“吞吐量优先”收集器终于有了比较名副其实的应用组合,在注重吞吐量及CPU资源敏感的场合,都可以优先考虑Parallel Scavenge加Parallel Old收集器。Parallel Old收集器的工作过程如图3-9所示。


第六种收集器:CMS收集器

CMS(Concurrent Mark Sweep)收集器是一种以获取最短回收停顿时间为目标的收集器。目前很大一部分的Java应用都集中在互联网站或B/S系统的服务端上,这类应用尤其重视服务的响应速度,希望系统停顿时间最短,以给用户带来较好的体验。CMS收集器就非常符合这类应用的需求。

从名字(包含“Mark Sweep”)上就可以看出CMS收集器是基于“标记-清除”算法实现的,它的运作过程相对于前面几种收集器来说要更复杂一些,整个过程分为4个步骤,包括:

初始标记(CMS initial mark)

并发标记(CMS concurrent mark)

重新标记(CMS remark)

并发清除(CMS concurrent sweep)

其中初始标记、重新标记这两个步骤仍然需要“Stop The World”。初始标记仅仅只是标记一下GC Roots能直接关联到的对象,速度很快,并发标记阶段就是进行GC Roots Tracing的过程,而重新标记阶段则是为了修正并发标记期间,因用户程序继续运作而导致标记产生变动的那一部分对象的标记记录,这个阶段的停顿时间一般会比初始标记阶段稍长一些,但远比并发标记的时间短。

由于整个过程中耗时最长的并发标记和并发清除过程中,收集器线程都可以与用户线程一起工作,所以总体上来说,CMS收集器的内存回收过程是与用户线程一起并发地执行的。通过图3-10可以比较清楚地看到CMS收集器的运作步骤中并发和需要停顿的时间。


CMS是一款优秀的收集器,它的最主要优点在名字上已经体现出来了:并发收集、低停顿,Sun的一些官方文档里面也称之为并发低停顿收集器(Concurrent Low Pause Collector)。但是CMS还远达不到完美的程度,它有以下三个显著的缺点:

CMS收集器对CPU资源非常敏感。其实,面向并发设计的程序都对CPU资源比较敏感。在并发阶段,它虽然不会导致用户线程停顿,但是会因为占用了一部分线程(或者说CPU资源)而导致应用程序变慢,总吞吐量会降低。CMS默认启动的回收线程数是(CPU数量+3)/ 4,也就是当CPU在4个以上时,并发回收时垃圾收集线程最多占用不超过25%的CPU资源。但是当CPU不足4个时(譬如2个),那么CMS对用户程序的影响就可能变得很大,如果CPU负载本来就比较大的时候,还分出一半的运算能力去执行收集器线程,就可能导致用户程序的执行速度忽然降低了50%,这也很让人受不了。为了解决这种情况,虚拟机提供了一种称为“增量式并发收集器”(Incremental Concurrent Mark Sweep / i-CMS)的CMS收集器变种,所做的事情和单CPU年代PC机操作系统使用抢占式来模拟多任务机制的思想一样,就是在并发标记和并发清理的时候让GC线程、用户线程交替运行,尽量减少GC线程的独占资源的时间,这样整个垃圾收集的过程会更长,但对用户程序的影响就会显得少一些,速度下降也就没有那么明显,但是目前版本中,i-CMS已经被声明为“deprecated”,即不再提倡用户使用。

CMS收集器无法处理浮动垃圾(Floating Garbage),可能出现“Concurrent Mode Failure”失败而导致另一次Full GC的产生。由于CMS并发清理阶段用户线程还在运行着,伴随程序的运行自然还会有新的垃圾不断产生,这一部分垃圾出现在标记过程之后,CMS无法在本次收集中处理掉它们,只好留待下一次GC时再将其清理掉。这一部分垃圾就称为“浮动垃圾”。也是由于在垃圾收集阶段用户线程还需要运行,即还需要预留足够的内存空间给用户线程使用,因此CMS收集器不能像其他收集器那样等到老年代几乎完全被填满了再进行收集,需要预留一部分空间提供并发收集时的程序运作使用。在默认设置下,CMS收集器在老年代使用了68%的空间后就会被激活,这是一个偏保守的设置,如果在应用中老年代增长不是太快,可以适当调高参数-XX:CMSInitiatingOccupancyFraction的值来提高触发百分比,以便降低内存回收次数以获取更好的性能。要是CMS运行期间预留的内存无法满足程序需要,就会出现一次“Concurrent Mode Failure”失败,这时候虚拟机将启动后备预案:临时启用Serial Old收集器来重新进行老年代的垃圾收集,这样停顿时间就很长了。所以说参数-XX:CMSInitiatingOccupancyFraction设置得太高将会很容易导致大量“Concurrent Mode Failure”失败,性能反而降低。

还有最后一个缺点,在本节在开头说过,CMS是一款基于“标记-清除”算法实现的收集器,如果读者对前面这种算法介绍还有印象的话,就可能想到这意味着收集结束时会产生大量空间碎片。空间碎片过多时,将会给大对象分配带来很大的麻烦,往往会出现老年代还有很大的空间剩余,但是无法找到足够大的连续空间来分配当前对象,不得不提前触发一次Full GC。为了解决这个问题,CMS收集器提供了一个-XX:+UseCMSCompactAtFullCollection开关参数,用于在“享受”完Full GC服务之后额外免费附送一个碎片整理过程,内存整理的过程是无法并发的。空间碎片问题没有了,但停顿时间不得不变长了。虚拟机设计者们还提供了另外一个参数-XX: CMSFullGCsBeforeCompaction,这个参数用于设置在执行多少次不压缩的Full GC后,跟着来一次带压缩的。

第七种收集器:G1收集器

G1(Garbage First)收集器是当前收集器技术发展的最前沿成果,在JDK 1.6_Update14中提供了Early Access版本的G1收集器以供试用。在将来JDK 1.7正式发布的时候,G1收集器很可能会有一个成熟的商用版本随之发布。这里只对G1收集器进行简单介绍。

G1收集器是垃圾收集器理论进一步发展的产物,它与前面的CMS收集器相比有两个显著的改进:一是G1收集器是基于“标记-整理”算法实现的收集器,也就是说它不会产生空间碎片,这对于长时间运行的应用系统来说非常重要。二是它可以非常精确地控制停顿,既能让使用者明确指定在一个长度为M毫秒的时间片段内,消耗在垃圾收集上的时间不得超过N毫秒,这几乎已经是实时Java(RTSJ)的垃圾收集器的特征了。

G1收集器可以实现在基本不牺牲吞吐量的前提下完成低停顿的内存回收,这是由于它能够极力地避免全区域的垃圾收集,之前的收集器进行收集的范围都是整个新生代或老年代,而G1将整个Java堆(包括新生代、老年代)划分为多个大小固定的独立区域(Region),并且跟踪这些区域里面的垃圾堆积程度,在后台维护一个优先列表,每次根据允许的收集时间,优先回收垃圾最多的区域(这就是Garbage First名称的来由)。区域划分及有优先级的区域回收,保证了G1收集器在有限的时间内可以获得最高的收集效率。

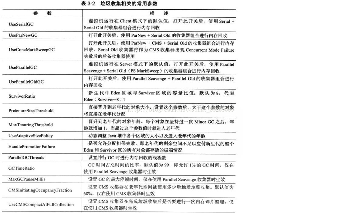
总结:收集器

JDK 1.7中的各种垃圾收集器到此已全部介绍完毕,在描述过程中提到了很多虚拟机非稳定的运行参数,表3-2整理了这些参数以供读者实践时参考。


三、内存分配与回收策略

Java技术体系中所提倡的自动内存管理最终可以归结为自动化地解决了两个问题:给对象分配内存以及回收分配给对象的内存。关于回收内存这一点,我们已经使用了大量的篇幅去介绍虚拟机中的垃圾收集器体系及其运作原理,现在我们再一起来探讨一下给对象分配内存的那点事儿。

对象的内存分配,往大方向上讲,就是在堆上分配(但也可能经过JIT编译后被拆散为标量类型并间接地在栈上分配),对象主要分配在新生代的Eden区上,如果启动了本地线程分配缓冲,将按线程优先在TLAB上分配。少数情况下也可能会直接分配在老年代中,分配的规则并不是百分之百固定的,其细节取决于当前使用的是哪一种垃圾收集器组合,还有虚拟机中与内存相关的参数的设置。
接下来我们将会讲解几条最普遍的内存分配规则,并通过代码去验证这些规则。本节中的代码在测试时使用Client模式虚拟机运行,没有手工指定收集器组合,换句话说,验证的是使用Serial / Serial Old收集器下(ParNew / Serial Old收集器组合的规则也基本一致)的内存分配和回收的策略。读者不妨根据自己项目中使用的收集器写一些程序去验证一下使用其他几种收集器的内存分配策略。

1、怎么分配的?(对象优先在Eden分配)

大多数情况下,对象在新生代Eden区中分配。当Eden区没有足够的空间进行分配时,虚拟机将发起一次Minor GC。

虚拟机提供了-XX:+PrintGCDetails这个收集器日志参数,告诉虚拟机在发生垃圾收集行为时打印内存回收日志,并且在进程退出的时候输出当前内存各区域的分配情况。在实际应用中,内存回收日志一般是打印到文件后通过日志工具进行分析,不过本实验的日志并不多,直接阅读就能看得很清楚。

代码清单3-3的testAllocation()方法中,尝试分配3个2MB大小和1个4MB大小的对象,在运行时通过-Xms20M、 -Xmx20M和 -Xmn10M这3个参数限制Java堆大小为20MB,且不可扩展,其中10MB分配给新生代,剩下的10MB分配给老年代。-XX:SurvivorRatio=8决定了新生代中Eden区与一个Survivor区的空间比例是8比1,从输出的结果也能清晰地看到“eden space 8192K、from space 1024K、to space 1024K”的信息,新生代总可用空间为9216KB(Eden区+1个Survivor区的总容量)。

执行testAllocation()中分配allocation4对象的语句时会发生一次Minor GC,这次GC的结果是新生代6651KB变为148KB,而总内存占用量则几乎没有减少(因为allocation1、2、3三个对象都是存活的,虚拟机几乎没有找到可回收的对象)。这次GC发生的原因是给allocation4分配内存的时候,发现Eden已经被占用了6MB,剩余空间已不足以分配allocation4所需的4MB内存,因此发生Minor GC。GC期间虚拟机又发现已有的3个2MB大小的对象全部无法放入Survivor空间(Survivor空间只有1MB大小),所以只好通过分配担保机制提前转移到老年代去。

这次GC结束后,4MB的allocation4对象被顺利分配在Eden中。因此程序执行完的结果是Eden占用4MB(被allocation4占用),Survivor空闲,老年代被占用6MB(被allocation1、2、3占用)。通过GC日志可以证实这一点。

注意 作者多次提到的Minor GC和Full GC有什么不一样吗?

新生代GC(Minor GC):指发生在新生代的垃圾收集动作,因为Java对象大多都具备朝生夕灭的特性,所以Minor GC非常频繁,一般回收速度也比较快。

老年代GC(Major GC / Full GC):指发生在老年代的GC,出现了Major GC,经常会伴随至少一次的Minor GC(但非绝对的,在ParallelScavenge收集器的收集策略里就有直接进行Major GC的策略选择过程)。MajorGC的速度一般会比Minor GC慢10倍以上。

0、在jvm上设置参数: -verbose:gc  -Xms20M -Xmx20M -Xmn10M -XX:+PrintGCDetails -XX:SurvivorRatio=8

1、编写测试代码

package com.gc;
/**
 * VM 参数: -verbose:gc  -Xms20M -Xmx20M -Xmn10M -XX:+PrintGCDetails -XX:SurvivorRatio=8
 * @author mch
 *
 */
public class TestGC {

	private static final int _1MB= 1024 * 1024;
	public static void testAllocation(){
		byte[] allocation1, allocation2, allocation3, allocation4;
		allocation1 = new byte[2* _1MB];
		allocation2 = new byte[2* _1MB];
		allocation3 = new byte[2* _1MB];
		allocation4 = new byte[4* _1MB];//出现一次Minor GC
	}
	public static void main(String[] args) {
		testAllocation();
	}
	
}

3、得到的输出结果

[GC [DefNew: 6651K->148K(9216K), 0.0070106 secs] 
6651K->6292K(19456K), 0.0070426 secs] [Times: 
user=0.00 sys=0.00, real=0.00 secs]  
Heap  
def new generation   total 9216K, used 4326K 
[0x029d0000, 0x033d0000, 0x033d0000)  
 eden space 8192K,  51% used [0x029d0000, 
0x02de4828, 0x031d0000)  
 from space 1024K,  14% used [0x032d0000, 
0x032f5370, 0x033d0000)  
 to   space 1024K,   0% used [0x031d0000, 
0x031d0000, 0x032d0000)  
tenured generation   total 10240K, used 6144K 
[0x033d0000, 0x03dd0000, 0x03dd0000)  
  the space 10240K,  60% used [0x033d0000, 
0x039d0030, 0x039d0200, 0x03dd0000)  
compacting perm gen  total 12288K, used 2114K 
[0x03dd0000, 0x049d0000, 0x07dd0000)  
  the space 12288K,  17% used [0x03dd0000, 
0x03fe0998, 0x03fe0a00, 0x049d0000)  
No shared spaces configured. 

2、怎么分配的?(大对象直接进入老年代)

所谓大对象就是指,需要大量连续内存空间的Java对象,最典型的大对象就是那种很长的字符串及数组(笔者例子中的byte[]数组就是典型的大对象)。大对象对虚拟机的内存分配来说就是一个坏消息(替Java虚拟机抱怨一句,比遇到一个大对象更加坏的消息就是遇到一群“朝生夕灭”的“短命大对象”,写程序的时候应当避免),经常出现大对象容易导致内存还有不少空间时就提前触发垃圾收集以获取足够的连续空间来“安置”它们。

虚拟机提供了一个-XX:PretenureSizeThreshold参数,令大于这个设置值的对象直接在老年代中分配。这样做的目的是避免在Eden区及两个Survivor区之间发生大量的内存拷贝(复习一下:新生代采用复制算法收集内存)。

执行代码清单3-4中的testPretenureSizeThreshold()方法后,我们看到Eden空间几乎没有被使用,而老年代10MB的空间被使用了40%,也就是4MB的allocation对象直接就分配在老年代中,这是因为PretenureSizeThreshold被设置为3MB(就是3145728B,这个参数不能与-Xmx之类的参数一样直接写3MB),因此超过3MB的对象都会直接在老年代中进行分配。

注意 PretenureSizeThreshold参数只对Serial和ParNew两款收集器有效,Parallel Scavenge收集器不认识这个参数,Parallel Scavenge收集器一般并不需要设置。如果遇到必须使用此参数的场合,可以考虑ParNew加CMS的收集器组合。

0、设置jvm参数:-verbose:gc -Xms20M -Xmx20M -Xmn10M -XX:SurvivorRatio=8  -XX:PretenureSizeThreshold=3145728

1、编写测试代码

private static final int _1MB = 1024 * 1024;  
 
/**  
* VM参数:-verbose:gc -Xms20M -Xmx20M -Xmn10M -XX:SurvivorRatio=8 
* -XX:PretenureSizeThreshold=3145728 
*/  
public static void testPretenureSizeThreshold() {  
 byte[] allocation;  
 allocation = new byte[4 * _1MB];  //直接分配在老年代中  
} 

2、运行结果

Heap  
def new generation   total 9216K, used 671K
[0x029d0000, 0x033d0000, 0x033d0000)  
 eden space 8192K,   8% used [0x029d0000, 
0x02a77e98, 0x031d0000)  
 from space 1024K,   0% used [0x031d0000, 0x031d0000, 0x032d0000)  
 to   space 1024K,   0% used [0x032d0000, 0x032d0000, 0x033d0000)  
tenured generation   total 10240K, used 4096K 
[0x033d0000, 0x03dd0000, 0x03dd0000)  
  the space 10240K,  40% used [0x033d0000, 
0x037d0010, 0x037d0200, 0x03dd0000)  
compacting perm gen  total 12288K, used 2107K 
[0x03dd0000, 0x049d0000, 0x07dd0000)  
  the space 12288K,  17% used [0x03dd0000, 
0x03fdefd0, 0x03fdf000, 0x049d0000)  
No shared spaces configured.

3、怎么分配的?(长期存活的对象将进入老年代)

虚拟机既然采用了分代收集的思想来管理内存,那内存回收时就必须能识别哪些对象应当放在新生代,哪些对象应放在老年代中。为了做到这点,虚拟机给每个对象定义了一个对象年龄(Age)计数器。如果对象在Eden出生并经过第一次Minor GC后仍然存活,并且能被Survivor容纳的话,将被移动到Survivor空间中,并将对象年龄设为1。对象在Survivor区中每熬过一次Minor GC,年龄就增加1岁,当它的年龄增加到一定程度(默认为15岁)时,就会被晋升到老年代中。对象晋升老年代的年龄阈值,可以通过参数-XX:MaxTenuringThreshold来设置。
读者可以试试分别以-XX:MaxTenuringThreshold=1和-XX:MaxTenuringThreshold=15两种设置来执行下面的代码清单中的testTenuringThreshold()方法,此方法中allocation1对象需要256KB的内存空间,Survivor空间可以容纳。当MaxTenuringThreshold=1时,allocation1对象在第二次GC发生时进入老年代,新生代已使用的内存GC后会非常干净地变成0KB。而MaxTenuringThreshold=15时,第二次GC发生后,allocation1对象则还留在新生代Survivor空间,这时候新生代仍然有404KB的空间被占用。

0、设置jvm参数

1、编写测试代码

private static final int _1MB = 1024 * 1024;  
 
/**  
* VM参数:-verbose:gc -Xms20M -Xmx20M -Xmn10M 
-XX:SurvivorRatio=8 -XX:MaxTenuringThreshold=1 
* -XX:+PrintTenuringDistribution  
*/  
@SuppressWarnings("unused")  
public static void testTenuringThreshold() {  
 byte[] allocation1, allocation2, allocation3;  
 allocation1 = new byte[_1MB / 4];  
  // 什么时候进入老年代取决于XX:MaxTenuringThreshold设置  
 allocation2 = new byte[4 * _1MB];  
 allocation3 = new byte[4 * _1MB];  
 allocation3 = null;  
 allocation3 = new byte[4 * _1MB];  
}

2、运行结果

[GC [DefNew  
Desired Survivor size 524288 bytes, new threshold 1 (max 1)  
- age   1:     414664 bytes,     414664 total  
: 4859K->404K(9216K), 0.0065012 secs] 4859K->4500K
(19456K), 0.0065283 secs] [Times: user=0.02 sys=0.00, real=0.02 secs]  
[GC [DefNew  
Desired Survivor size 524288 bytes, new threshold 1 (max 1)  
: 4500K->0K(9216K), 0.0009253 secs] 8596K->4500K
(19456K), 0.0009458 secs] [Times: user=0.00 sys=0.00, real=0.00 secs]  
Heap  
 
def new generation   total 9216K, used 4178K 
[0x029d0000, 0x033d0000, 0x033d0000)  
 eden space 8192K,  51% used [0x029d0000, 
0x02de4828, 0x031d0000)  
 from space 1024K,   0% used [0x031d0000,
0x031d0000, 0x032d0000)  
 to   space 1024K,   0% used [0x032d0000, 
0x032d0000, 0x033d0000)  
tenured generation   total 10240K, used 
4500K [0x033d0000, 0x03dd0000, 0x03dd0000)  
  the space 10240K,  43% used [0x033d0000, 
0x03835348, 0x03835400, 0x03dd0000)  
compacting perm gen  total 12288K, used 2114K
[0x03dd0000, 0x049d0000, 0x07dd0000)  
  the space 12288K,  17% used [0x03dd0000, 
0x03fe0998, 0x03fe0a00, 0x049d0000)  
No shared spaces configured.
以MaxTenuringThreshold=15的参数设置来运行的结果:
[GC [DefNew  
Desired Survivor size 524288 bytes, new threshold 15 (max 15)  
- age   1:     414664 bytes,     414664 total  
: 4859K->404K(9216K), 0.0049637 secs] 4859K->
4500K(19456K), 0.0049932 secs] [Times: user=
0.00 sys=0.00, real=0.00 secs]  
[GC [DefNew  
Desired Survivor size 524288 bytes, new threshold 15 (max 15)  
- age   2:     414520 bytes,     414520 total  
: 4500K->404K(9216K), 0.0008091 secs] 8596K->
4500K(19456K), 0.0008305 secs] [Times: user=
0.00 sys=0.00, real=0.00 secs]  
Heap  
def new generation   total 9216K, used 4582K 
[0x029d0000, 0x033d0000, 0x033d0000)  
 eden space 8192K,  51% used [0x029d0000, 0x02de4828, 0x031d0000)  
 from space 1024K,  39% used [0x031d0000, 0x03235338, 0x032d0000)  
 to   space 1024K,   0% used [0x032d0000, 0x032d0000, 0x033d0000)  
tenured generation   total 10240K, used 4096K 
[0x033d0000, 0x03dd0000, 0x03dd0000)  
  the space 10240K,  40% used [0x033d0000, 
0x037d0010, 0x037d0200, 0x03dd0000)  
compacting perm gen  total 12288K, used 2114K 
[0x03dd0000, 0x049d0000, 0x07dd0000)  
  the space 12288K,  17% used [0x03dd0000,
0x03fe0998, 0x03fe0a00, 0x049d0000)  
No shared spaces configured. 

4、怎么分配的?(动态对象年龄判定)

为了能更好地适应不同程序的内存状况,虚拟机并不总是要求对象的年龄必须达到MaxTenuringThreshold才能晋升老年代,如果在Survivor空间中相同年龄所有对象大小的总和大于Survivor空间的一半,年龄大于或等于该年龄的对象就可以直接进入老年代,无须等到MaxTenuringThreshold中要求的年龄。

执行代码清单3-6中的testTenuringThreshold2()方法,并设置参数-XX: MaxTenuringThreshold=15,会发现运行结果中Survivor的空间占用仍然为0%,而老年代比预期增加了6%,也就是说allocation1、allocation2对象都直接进入了老年代,而没有等到15岁的临界年龄。因为这两个对象加起来已经达到了512KB,并且它们是同年的,满足同年对象达到Survivor空间的一半规则。我们只要注释掉其中一个对象的new操作,就会发现另外一个不会晋升到老年代中去了。
0、这只jvm参数

1、编写测试代码

private static final int _1MB = 1024 * 1024;  
 
/**  
* VM参数:-verbose:gc -Xms20M -Xmx20M -Xmn10M 
-XX:SurvivorRatio=8 -XX:MaxTenuringThreshold=15 
* -XX:+PrintTenuringDistribution  
*/  
@SuppressWarnings("unused")  
public static void testTenuringThreshold2() {  
 byte[] allocation1, allocation2, allocation3, allocation4;  
 allocation1 = new byte[_1MB / 4];  
  // allocation1+allocation2大于survivor空间的一半  
 allocation2 = new byte[_1MB / 4];  
 allocation3 = new byte[4 * _1MB];  
 allocation4 = new byte[4 * _1MB];  
 allocation4 = null;  
 allocation4 = new byte[4 * _1MB];  
} 
2、运行结果

[GC [DefNew  
Desired Survivor size 524288 bytes, new threshold 1 (max 15)  
- age   1:     676824 bytes,     676824 total  
: 5115K->660K(9216K), 0.0050136 secs] 5115K->
4756K(19456K), 0.0050443 secs] [Times: user=0.00
sys=0.01, real=0.01 secs]  
[GC [DefNew  
Desired Survivor size 524288 bytes, new threshold 15 (max 15)  
: 4756K->0K(9216K), 0.0010571 secs] 8852K->4756K
(19456K), 0.0011009 secs] [Times: user=0.00 sys=0.00, real=0.00 secs]  
Heap  
def new generation   total 9216K, used 4178K 
[0x029d0000, 0x033d0000, 0x033d0000)  
 eden space 8192K,  51% used [0x029d0000, 0x02de4828, 0x031d0000)  
 from space 1024K,   0% used [0x031d0000, 0x031d0000, 0x032d0000)  
 to   space 1024K,   0% used [0x032d0000, 0x032d0000, 0x033d0000)  
tenured generation   total 10240K, used 4756K 
[0x033d0000, 0x03dd0000, 0x03dd0000)  
  the space 10240K,  46% used [0x033d0000, 
0x038753e8, 0x03875400, 0x03dd0000)  
compacting perm gen  total 12288K, used 2114K 
[0x03dd0000, 0x049d0000, 0x07dd0000)  
  the space 12288K,  17% used [0x03dd0000, 
0x03fe09a0, 0x03fe0a00, 0x049d0000)  
No shared spaces configured. 

4、怎么分配的?(空间分配担保)

在发生Minor GC时,虚拟机会检测之前每次晋升到老年代的平均大小是否大于老年代的剩余空间大小,如果大于,则改为直接进行一次Full GC。如果小于,则查看HandlePromotionFailure设置是否允许担保失败;如果允许,那只会进行Minor GC;如果不允许,则也要改为进行一次Full GC。

前面提到过,新生代使用复制收集算法,但为了内存利用率,只使用其中一个Survivor空间来作为轮换备份,因此当出现大量对象在Minor GC后仍然存活的情况时(最极端就是内存回收后新生代中所有对象都存活),就需要老年代进行分配担保,让Survivor无法容纳的对象直接进入老年代。与生活中的贷款担保类似,老年代要进行这样的担保,前提是老年代本身还有容纳这些对象的剩余空间,一共有多少对象会活下来,在实际完成内存回收之前是无法明确知道的,所以只好取之前每一次回收晋升到老年代对象容量的平均大小值作为经验值,与老年代的剩余空间进行比较,决定是否进行Full GC来让老年代腾出更多空间。

取平均值进行比较其实仍然是一种动态概率的手段,也就是说如果某次Minor GC存活后的对象突增,远远高于平均值的话,依然会导致担保失败(Handle Promotion Failure)。如果出现了HandlePromotionFailure失败,那就只好在失败后重新发起一次Full GC。虽然担保失败时绕的圈子是最大的,但大部分情况下都还是会将HandlePromotionFailure开关打开,避免Full GC过于频繁,参见下面的代码。
0、设置jvm参数:

1、编写测试代码:

private static final int _1MB = 1024 * 1024;  
 
/**  
* VM参数:-verbose:gc -Xms20M -Xmx20M -Xmn10M
-XX:SurvivorRatio=8 -XX:-  
HandlePromotionFailure  
 
*/  
@SuppressWarnings("unused")  
public static void testHandlePromotion() {  
 byte[] allocation1, allocation2, allocation3,
allocation4, allocation5, allocation6, allocation7;  
 allocation1 = new byte[2 * _1MB];  
 allocation2 = new byte[2 * _1MB];  
 allocation3 = new byte[2 * _1MB];  
 allocation1 = null;  
 allocation4 = new byte[2 * _1MB];  
 allocation5 = new byte[2 * _1MB];  
 allocation6 = new byte[2 * _1MB];  
 allocation4 = null;  
 allocation5 = null;  
 allocation6 = null;  
 allocation7 = new byte[2 * _1MB];  
} 
2、以HandlePromotionFailure = false的参数设置来运行的结果:
[GC [DefNew: 6651K->148K(9216K), 0.0078936 secs] 
6651K->4244K(19456K), 0.0079192 secs] [Times: 
user=0.00 sys=0.02, real=0.02 secs]  
[GC [DefNew: 6378K->6378K(9216K), 0.0000206 secs]
[Tenured: 4096K->4244K(10240K), 0.0042901 secs] 
10474K->4244K(19456K), [Perm : 2104K->2104K(12288K)], 
0.0043613 secs] [Times: user=0.00 sys=0.00, real=0.00 secs]  
3、以MaxTenuringThreshold= true的参数设置来运行的结果
[GC [DefNew: 6651K->148K(9216K), 0.0054913 secs] 
6651K->4244K(19456K), 0.0055327 secs] [Times:
user=0.00 sys=0.00, real=0.00 secs]  
[GC [DefNew: 6378K->148K(9216K), 0.0006584 secs] 
10474K->4244K(19456K), 0.0006857 secs] [Times: 
user=0.00 sys=0.00, real=0.00 secs] 
后语:内存回收与垃圾收集器在很多时候都是影响系统性能、并发能力的主要因素之一,虚拟机之所以提供多种不同的收集器及大量的调节参数,是因为只有根据实际应用需求、实现方式选择最优的收集方式才能获取最好的性能。没有固定收集器、参数组合,也没有最优的调优方法,虚拟机也没有什么必然的内存回收行为。因此学习虚拟机内存知识,如果要到实践调优阶段,必须了解每个具体收集器的行为、优势和劣势、调节参数。
Logo

华为开发者空间,是为全球开发者打造的专属开发空间,汇聚了华为优质开发资源及工具,致力于让每一位开发者拥有一台云主机,基于华为根生态开发、创新。

更多推荐