登录社区云,与社区用户共同成长
邀请您加入社区
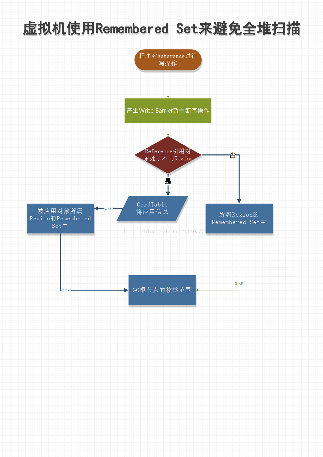
虚拟机使用rememberedSet来避免全堆扫描的过程总结如下:
华为开发者空间,是为全球开发者打造的专属开发空间,汇聚了华为优质开发资源及工具,致力于让每一位开发者拥有一台云主机,基于华为根生态开发、创新。
更多推荐
华为开发者空间云开发环境(容器)操作指导
【openGauss】Oracle与openGauss/GaussDB数据一致性高效核对方案
【GaussDB】在逻辑复制中剔除指定用户的事务
基于逻辑复制标签实现过滤,技术上可行,但打标签这个附加操作需要在执行sql前执行(除非使用触发器,但触发器属于高风险操作,不建议使用),如果漏执行,将会存在错误覆盖目标库的风险。历史表归档方案通过在源库建立历史表存储归档数据,配置复制规则排除历史表的删除操作,虽然会增加IO开销,但实现简单、安全性高,避免了事务过滤可能带来的风险。虽然插入历史表会产生额外IO,可能使数据归档操作时间翻倍,但相比剔除
扫一扫分享内容
所有评论(0)