
云平台架构知识点总结
详细介绍了云计算技术与应用基础的理论知识
云平台架构
内部特供 版权所有 翻版必究

项目1 云计算的认知与体验
1.1 云计算定义
维基百科定义:云计算将IT相关的能力以服务的方式提供给用户,允许用户在不了解提供服务的技术﹑没有相关知识以及设备操作能力的情况下,通过Internet 获取需要的服务。
中国云计算网定义:云计算是分布式计算(Distributed Computing)、并行计算( Parallel Computing)和网格计算( Grid Computing)的发展
综上,云计算是一种按需付费的模式,这种模式提供可用的、便捷的、按需的网络访问,进入可配置的计算资源共享池(资源包括网络,服务器,存储,应用软件,服务),这些资源能够被快速提供,只需投入很少的管理工作
1.2 云计算分类
- 公有云:为公众提供开放的计算﹑存储等服务,如百度的搜索和各种邮箱服务等
- 私有云:部署在防火墙内,为某个特定组织提供相应服务。
- 混合云:以上两种服务方式的组合
1.3 Google三大关键技术
- GFS:分布式文件系统。将大文件数据分成大小相同的数据块,并将这些数据块存储在不同的数据节点上,并通过主节点对所有的数据节点进行管理并保存数据的元数据信息
- MapReduce:并行计算的核心技术框架。分布式计算将对大数据计算任务分解成许多的小任务并将这些小任务分配给众多节点并行进行处理,最后将这些计算结果综合起来获得最后的处理结果。MapReduce是一个典型的也是当今最流行的分布式计算框架。
- BigTable:分布式的、稀疏的、多维的、易于扩展的、适用于海量数据的数据库。云计算需要对大数据集进行处理、分析,向用户提供高效服务且读操作频率较高。因此,数据管理技术通常采用列存储的数据管理模式,将表按列划分后存储。
1.4 云计算总体架构
-
软件即服务(Software as a Service,简称SaaS),这层的作用是将应用主要以基于Web的方式提供给客户。
SaaS是一种软件布局模型,其应用专为网络交付而设计,便于用户通过互联网托管、部署及接入。
SaaS应用软件的价格通常为“全包”费用,囊括了通常的应用软件许可证费、软件维护费以及技术支持费,将其统一为每个用户的月度租用费。
-
平台即服务(Platform as a Service,简称PaaS),这层的作用是将一个应用的开发和部署平台作为服务提供给用户
提供操作系统和开发平台的服务用户能够在已经部署好的开发平台上编写和部署应用,无需考虑底层资源、操作系统及开发运行环境
主要针对用户是开发人员 -
基础设施即服务(Infrastructure as a Service,简称laaS) ,这层的作用是将各种底层的计算和存储等资源作为服务提供给用户。
提供给用户的服务是对所有计算基础设施的利用,包括处理CPU、内存、存储、网络和其它基本的计算资源
用户能够部署和运行任意软件,包括操作系统和应用程序。
用户不管理或控制任何云计算基础设施,但能控制操作系统的选择、存储空间、部署的应用

1.5 云计算四层次
物理资源层、虚拟化资源层、管理中间件层、SOA体系结构层
物理资源层:包括计算机、存储器、网络设施、数据库和软件等
虚拟化资源层:将大量相同类型的资源构成同构或接近同构的资源池
管理中间件层:负责资源管理、任务管理、用户管理、安全管理等工作
SOA体系结构层:功能更多依靠外部设施提供
1.6 虚拟化
虚拟化是对计算资源(CPU、内存、存储资源、网络资源等)的抽象,是将计算资源动态组织,提高计算资源使用效率
1.7 云计算环境下分布式存储实现

1.8 BigTable
-
行 :BigTable的行关键字可以是任意的字符串,但是大小不能够超过64KB。BigTable和传统的关系型数据库有很大不同,它不支持一般意义上的事务,但能保证对于行的读写操作具有原子性(Atomic )。表中数据都是根据行关键字进行排序的,排序使用的是字典序。好处:①同一地址域的网页会被存储在表中的连续位置,有利于用户查找和分析;②倒排便于数据压缩,可以大幅提高压缩率。
-
列:BigTable的列并不是简单地存储所有的列关键字,而是将其组织成所谓的列族( ColumnFamily ),每个族中的数据都属于同一个类型,并且同族的数据会被压缩在一起保存。
-
时间戳:Google的很多服务比如网页检索和用户的个性化设置等都需要保存不同时间的数据,这些不同的数据版本必须通过时间戳来区分。时间戳是64位整数
BigTable使用一个类似B+树的数据结构存储片的位置信息
- 首先是第一层,Chubby file。这一层是一个Chubby文件,它保存着Root tablet的位置。这个Chubby文件属于Chubby服务的一部分,一旦Chubby不可用,就意味着丢失了Root tablet的位置,整个BigTable也就不可用了。
- 第二层是Root tablet。Root tablet其实是元数据表(METADATA table )的第一个分片,它保存着元数据表其他片的位置。Root tablet 很特别,为了保证树的深度不变,Root tablet从不分裂。
- 第三层是其他的元数据片,它们和Root tablet一起组成完整的元数据表。每个元数据片都包含了许多用户片的位置信息。
项目2 云计算存储架构部署
2.1 共享存储模型
- DAS (Direct Attached Storage ,直接附加存储):传统的数据存储技术为硬盘,由本机操作系统负责读写及管理,这时存储设备通过电缆直接连到服务器

共享存储体系结构主要可以分为SAN ( Storage Area Network ,存储区域网络)和NAS ( Network Attached Storage,网络附属存储)两大类:
- NAS (Network-Attached Storage ,网络附属存储):所采用的是基于IP局域网的文件共享设备,基于文件的存储

- 然而,存储作为云计算提供服务的一部分,如何在云计算平台上搭建存储架构部署提供SAN ( Storage Area Network)区域存储

共享存储模型分为哪几个层次?
-
应用层:为该模型的用户
-
文件╱记录层:对应用层的服务接口,包括文件系统和数据库·文件系统的逻辑单元是文件,文件系统将文件映射到下层的数据块
-
块层:包括物理存储设备和块聚合层,块聚合层是将物理块聚合为逻辑块,再将逻辑块组成连续的逻辑存储空间,该空间即是文件系统的中文件所对应的数据块

2.2 磁盘存储介质
- 存储介质是指存储数据的载体
- 目前最流行的存储介质是基于闪存(Nand Flash)的
- 通常,U盘、存储卡、硬盘里都有存储介质。比如软盘、光盘、DVD、硬盘、闪存、U盘、CF卡、SD卡、MMC卡、SM 卡、记忆棒( Memory Stick )、XD卡等。
2.3 磁盘阵列样式
- 外接式磁盘阵列柜
- 内接式磁盘阵列卡
- 利用软件来仿真
2.4 FC磁盘与SATA磁盘
FC磁盘
- 光纤通道磁盘
- 以光纤通道仲裁环(FC-AL)技术作为硬盘连接接口
- 能够显著提高I/0吞吐量,是一种高性能磁盘,在高端存储设备上被普遍使用
SATA磁盘
- 串行总线接口( Serial SATA)磁盘
- 采用串行传送的数据序列
- 在性能上, SATA磁盘略逊于FC磁盘,但SATA磁盘能够具有更大的存储容量,其单盘容量可以是FC磁盘容量的2倍以上,属于高性价比磁盘。
2.5 FC存储网络支持三种拓扑结构
- 点对点:最简单的拓扑架构,允许两节点之间直接通信。一般而言,这种架构常用于一部存储设备直接连接到一部服务器的配置。

-
仲裁环路:是一种单向的环状架构,环路中的每一个节点均将所要专输的数据传送至下一个节点。在仲裁回路环境中,每一个节点的发送器将数据传送到下一个节点的接收器,而回路中的所有设备都必须根据仲裁存取回路。

-
交换式光纤网络:所谓交换式光纤网络即服务器与存储设备之间透过交换器构成连接。此种透过交换器所建构的光纤网络具有以下特点:
- 高传输效能,各装置之间的传输连接可同时存在;
- 原生支持备援路径( Redundant Path ),可提高可利用性( Availability );
- 支持区域划分(Zoning),在安全性上具有较佳的保护;
- 具有良好的扩充性。

项目3 云计算网络架构部署
3.1 SDN网络三大基本特征
- 集中控制:由于控制器能够获得网络内部资源的全局信息,SDN网络在逻辑上能进行集中控制,并根据用户的业务需求来对网络资源制定规则,进行全局调配和优化,如流量工程、负载均衡等。
- 开放接口:为实现业务应用与整体网络的无缝集成,SDN网络设计了开放的南向接口和北向接口,使业务应用能够告知底层网络应该如何运行才能更好地满足应用需求,如业务所需带宽、传输时延需求,网络计费对路由的影响等。
- 网络虚拟化:SDN网络通过统一和开放的南向接口,忽略了底层物理交换设备上的硬件差异,从而实现了对上层应用的透明化。逻辑网络和物理网络分离后,逻辑网络可以根据业务需求进行配置、迁移,不再受物理网络的限制,也使得计算调度可以摆脱传统网络的束缚。
3.2 SDN网络架构层次
-
设备层:原有的交换机、路由器等转发设备,但是这些设备没有控制管理功能,只能根据控制器的指令进行数据包的转发。
-
控制层:原有交换机、路由器中的网络管理、路由策略、故障恢复等所有的控制功能都由控制层统一完成,将网元设备中的控制功能抽取出来,形成的一个软件操作系统,真正实现了数据转发层和控制层的分离。
-
应用层:用户编写的软件应用,通过开放的方式和控制层之间完成信令的交互,用户可以随意根据自己的需求控制网络。

3.3 OpenFlow 组成部分
OpenFlow交换机主要负责SDN网络中的数据转发功能,一台OpenFlow交换机主要由三部分组成:
- OpenFlow协议;
- 由用于数据包查询与转发的流表与组表(Group Table ),其中流表可以是一张,也可以是多张,而组表只能是一张;
- 一个连接外部控制器的安全通道。
OpenFlow交换机与承担控制功能的控制器之间的通信方式是通过OpenFlow协议实现的。SDN网络中的控制器通过OpenFlow协议能够实现添加、更新及删除交换机流表中的流表项( Flow Entry )。
3.4 OpenFlow 的流表
OpenFlow的流表可视为转发规则,流表由一组流表项构成,主要由规则(Rule)、指令(Action)及状态 (State)组成,
-
Rule是由交换机的端口号、以太网帧的源物理地址、目的物理地址、以太网帧类型、以太网帧所属VLAN的ID号、源IP地址、目的IP地址及源端口、目的端口构成的十元组
-
Action中的参数值则定义了数据包的转发行为,主要有四种方法:( 1)将数据包转发至交换机其他端口;(2)将数据包封装并发送控制器;( 3)将数据包丢弃;(4)交给其他流水线处理
-
State部分则是关于网络流量统计方面的状态信息。

3.5 OpenFlow 支持的三种消息
- 控制器到交换机消息(Controller-to-switch):控制器到交换机消息由控制器发起,用于直接管理与检查交换机的状态
- 异步消息(Asynchronous ):异步消息由交换机发起,用于将发生的网络事件以及交换机的状态变化信息通知控制器。
- 对称消息( Symmetric ):对称消息可以由交换机发起,也可以由控制器发起,可在无诱因情况下发送,这种诱因可以是网络事件的发生、包的到来、回复请求等。
项目4 桌面云设计与部署
4.1 云接入定义
- 云接入是指从单一平台实现桌面和应用虚拟化,提供固定和移动终端融合接入的统一工作空间,帮助客户对固定办公和移动办公环境下的桌面、应用和数据进行统一管理﹑发布和聚合
- 云接入一种基于云计算的终端用户计算模式。在这种模式中所有的应用程序都在云数据中心运行,应用程序无需在终端上安装。用户通过终端云接入协议连接到云数据中心并运行在云数据中心的程序,从而获取到程序的运行结果。
4.2 桌面云
定义
- 桌面云是将个人计算机桌面环境通过云计算模式,成为一种可以对外提供桌面服务
- 在IBM云计算智能商务桌面的介绍中,对桌面云的定义是:只需要一个瘦客户端设备,或者其他任何可以连接网络的设备,通过专用程序或者浏览器,就可以访问驻留在服务器端的个人桌面及各种应用,且用户体验和我们使用传统的个人电脑是等同的
特征
- 桌面云具备特征:对用户呈现为桌面服务﹑资源可弹性管理﹑通过网络提供服务
4.3 桌面云优势与不足
优势
- 灵活接入和使用
- 管理集中化
- 安全性高
- 应用环保
- 节约成本
不足
- 初始成本较高。
- 虚拟桌面的性能不如物理桌面,应用有局限性。
- 虚拟桌面的高度管控可能引起使用者反感。
课后习题 选择145 简答1
项目5 私有云设计与部署
5.1 私有云定义
私有云( Private Clouds)是将云基础设施与软硬件资源建立在防火墙内,以供机构或企业内各部门共享数据中心内的资源,因而对数据﹑安全性和服务质量能够提供最有效的控制
5.2 私有云优势
能对数据、安全性提供有效控制
私有云是为一个客户单独使用而构建的,因而提供对数据﹑安全性和服务质量的最有效控制
提供更高的服务质量
公司员工访问基于私有云的应用时,服务质量会非常稳定,不会受到网络不稳定的影响
充分利用现有硬件资源和软件资源
私用云的工具能够利用企业现有的硬件资源和软件资源构建云,这样将极大降低企业的成本。
不影响现有IT管理的流程
部署方式灵活
部署方式灵活可以从两个方面来体现,其一是,公司拥有基础设施,并可以控制在此基础设施上部署应用程序的方式;其二是,私有云可由公司自己的IT机构来进行构建,也可由云提供商进行构建
5.3 私有云平台分类
(1)私有云平台。
私有云平台向用户提供各类私有云计算服务、资源和管理系统。
(2)私有云服务。
私有云服务提供了以资源和计算能力为主的云服务,包括硬件虚拟化、集中管理、弹性资源调度等。
( 3)私有云管理平台。
私有云管理平台负责私有云计算各种服务的运营,并对各类资源进行集中管理。
实验部分
OpenStack定义
OpenStack是一个云平台管理的项目,它不是一个软件,它是由几个主要的组件组合起来,为公有云、私有云和混合云的建设与管理提供软件的开源项目
OpenStack是一个开源的云计算管理平台项目,是一系列软件开源项目的组合
OpenStack服务
镜像服务glance 计算服务nova
不同服务使用的哪些关键技术
认证服务定义
是确认允许一个用户访问的进程。为了确认请求,OpenStack ldentity会为访问用户提供证书,起初,这些证书是用户名和密码,或用户名和APl key。当Open Stack ldentity认证体系接受了用户的请求之后,它会发布一个认证令牌(token) ,用户在随后的请求中使用这个令牌去访问资源中其他应用。
租户定义
Tenant即租户,是各个服务中的一些可以访问的资源集合。比如通过nova创建虚拟机时要指定到某个租户中,用户访问租户的资源前,必须与该租户关联,并且指定该用户在该租户下的角色
用户定义
- 使用服务的用户,可以是人,服务或系统使用OpenStack相关服务的一个组织。例如一个租户映射到一个Nova的"project-id”,在对象存储中,一个租户可以有多个容器。用户通过Keystone ldentity认证登陆系统并调用资源。用户可以被分配到特定项目并执行项目相关操作。
- 需要特别提出的是,OpenStack通过注册相关服务用户来管理服务,例如Nova服务注册nova用户来管理相应的服务。对于管理员来说,需要通过keystone来注册管理用户。
角色定义
Role即角色,Role代表一组用户可以访问的资源权限,例如Nova中的虚拟机、Glance中的镜像。Users可以被添加到任意一个全局的role或租户内的role中。在全局的role中,用户的role权限作用于所有的租户,即可以对所有的租户执行role规定的权限,在租户内的role中,用户仅能在当前租户内执行role规定的权限。
三者关系
- 用户和角色:多对多关系,一个用户可能有多个角色,一个角色也可以赋予多个用户
- 角色和功能:多对多关系,一个角色拥有多个功能,一个功能可能被多个角色使用。
选择题
\1. 您正在与管理员和管理层开会讨论有关即将进行的虚拟化项目。会议上提到了 vCenter ,并讨论了是否需要虚拟化 vCenter ,以方便主机管理。以下哪项是虚拟化 vCenter 的优势?( C )
A . vCenter 只能在使用本地存储时进行虚拟化
B . vCen ter 可以进行虚拟化,但必须在32位服务器上部署
C . VCenter 可以轻松实现虚拟化, HA 可在需要时用于重新启动虚拟机
D . vCenter 与管理员密切相关,因而不能进行虚拟化
2.云计算要面临的问题有( D )。
A .主机安全
B .网络安全
C .应用安全威胁
D .以上都是
3.计算机操作系统中控制面板的作用是( B )。
A .控制所有程序的执行
B .对系统进行有关的设置
C .设置开始菜单
D .设置硬件接口
4.在分布式交换机体系结构中,控制板的主要功能是什么?( B )
A .用于将帧转发到一个或多个端口以进行传输。
**B .**用于配置分布式交换机、分布式端口组、分布式端口、上行链路和网卡绑定。
C .用于在帧到达时查找每个帧的目标 MAC 地址。
D .用于管理主机上的实际 IO 硬件以及转发数据包。
5.独立性磁盘冗余阵列 RAID 说法正确的是( ABCD )。
**A .**利用数组方式来作磁盘组,配合数据分散排列的设计
B .磁盘阵列中不同的应用使用的不同技术
C .将多块独立的硬盘组合起来形成一个硬盘组
D .能快速,并行或交叉存取
\6. 对于存储系统性能调优说法正确的是:( C )
A .必须在线业务下进行调优
B .存储系统的调优可以与主机单独进行,应为两者性能互不影响
C .存储系统的性能调优属于系统性调优,需要了解客户 IO 模型、业务大小、服务器资源利用和存储侧资源利用综合分析,对于存储侧重点关注 RAID 级别,分条深度, LUN 映射给主机的分布情况等
D .以上都不正确
7.您正在向同事解释虚拟网络。讨论中,她问您虚拟机如何能在网络上与物理设备通信。以下哪项表述是正确的?( D )
A .虚拟机通过特殊物理卡直接连接到网络;虚拟交换机仅用于 ESi 通信。
B .虚拟机通过上行链路端口直接连接到网络;虚拟交换机仅用于 ESi 通信
C .虚拟机通过虚拟机端口组连接到虚拟交换机;虚拟交换机通过上行链路端口连接到物理网络
D .虚拟机通过上行链路端口连接到虚拟交换机;虚拟交换机通过虚拟机端口组连接到物理网络
8.Amazon . com 公司通过( C )计算云,可以让客户通过 WE BService 方式租用计算机来运行自己的应用程序。 A Amazon . com 公司通过0计算云,可以让客户通过 WE BService 方式租用计算机来运行自己的应用程序。
A 、S3
B 、 HDFS
C 、EC2
D 、 GFS
9.云主机提供了那种类型的基础设施服务?
A .存储
B .计算
C .网络
D .数据
10.RaidO 阵列的磁盘使用的冗余(用于备份的数据)比例是多少0
A、50%
B、25%
C、15%
D、0
11.下列 RAID 技术中可以允许两块硬盘同时出现故障而仍然保证数据有效的是:()
A .RAID3
B .RAID4
C. RAID6
D.RAID5
12.云计算是对()技术的发展与运用
A 、并行计算
B 、网格计算
C 、分布式计算
D 、三个选项都是
13.服务控制台的主要功能是什么?
**A .**用于运行 ESX 的管理服务,默认情况下在安装期间设置。
B .用于控制 VMwareESX 主机所使用的硬件,并对各虚拟机之间的硬件资源分配进行调度。
C .用于在帧到达时查找每个帧的目标 MAC 地址。
D .为客户操作系统提供虚拟机抽象化服务。
14.链接克隆需要的创建时间链接克隆的特点是什么?0)
A :链接克隆消耗的数据存储空间比完整克隆多
B :链接克隆需要的创建时间比完整克隆长
C :链接克隆用于减少虚拟桌面的补休和更新操作
D :链接克隆可以从物理桌面创建
15.您如何说服上司开始实施数据中心虚拟化?0
A :您无法直接接触虚拟机
B :您可以省电
C :您的用户可以自行调配服务器
D :服务器将产生更多热量
\16. IAAS 计算实现机制中,系统管理模块的核心功能是()
A )负载均衡
B )监视节点的运行状态
C )应用 API
D )节点环境配置
\17. DAS 代表的意思是()。
A .两个异步的存储
B .数据归档软件
C .连接一个可选的存储
**D .直连存储
**
18.虚拟化可以做什么?
A .使服务器耗电更少
B .将硬件转换为软件
C .将软件转换为硬件
D .使您购买更多服务器
19.与网络计算相比,不属于云计算特征的是()
A 、资源高度共享
B 、适合紧耦合科学计算
C 、支持虚拟机
D 、适用于商业领域
20.常见的系统备份策略有(ABCD)。
A 、完全备份
B 、差分备份
C 、增量备份
D 、异地备份
21“云”服务影响包括(ABCD)。
A .理财服务
B .健康服务
C .交通导航服务
D .个人服务
22、SAN 的传输类型包括(BD)
A . IP
B . FC
C . SAS
D . SCSI
23云计算体系结构中,最关键的两层是(BC)
A .物理资源层
B .虚拟化资源池层
C .管理中间件
D . SOA 构建层
24云是一个平台,是一个业务模式,给客户群体提供一些比较特殊的 T 服务,分为()等三部分。
A .管理平台
B .服务提供
C .构建服务
D .硬件更新
25群集技术适用于以下场合:( ABCD)
A .大规模计算如基因数据的分析、气象预报、石油勘探需要极高的计算性
B .应用规模的发展使单个服务器难以承担负载
C .不断增长的需求需要硬件有灵活的可扩展性
D .关键性的业务需要可靠的容错机制
26.主机访问存储的主要模式包括( ABC)
A . NAS
B . DAS
C . SAN
D . NFs
\27. RAID代表的意思是(冗余的独立的磁盘)
\28. 虚拟化可以做什么?(将软件转换为硬件)
\29. DAS的传输类型是(SCSI、FC)
[外链图片转存失败,源站可能有防盗链机制,建议将图片保存下来直接上传(img-4i4J5OHR-1670728733712)(file:///C:/Users/Morpho%20menelaus/AppData/Local/Temp/msohtmlclip1/01/clip_image004.jpg)]
30.SAN传输类型(FC、SAS、IP)
31.数据备份方式(完全备份、差分备份、增量备份)
32.云服务按照服务的对象分(私有云、公有云、混合云 )
33.OSI七层模型从上至下(应用层、表示层、会话层、传输层、网络层、数据链路层、物理层)
34.专用池桌面和浮动池桌面之间的差异(浮动池桌面未分配给特定用户)
35.(Google)围绕因特网搜索创建了一种超动力商业模式
36.RAID表示(冗余的独立的磁盘)
37.每个vCenterServer可连接(16)个分布式交换机
38.不属于云计算特点的是(私有化)
39.在CloudStack中,用于存储“模板文件、ISO镜像和磁盘卷快照”的是(二级存储)
40.以下哪项功能是VMware环境中共享存储的优势(允许部署HA集群)
41.Docker跟KVM、Xen虚拟化的区别是©
A 。KVM属于轻量级虚拟化
B。Docker属于半虚拟化
C。启动快,资源占用小,基于linux容器技术
D。KVM属于半虚拟化
42.数据备份的方式包括(ABCD)
A。完全备份
B。差分备份
C。按需备份
D。增量备份
43.常见的数据访问级别(块级、文件级)
44.与网络技术相比,不属于云计算特征的是(适合紧耦合科学计算)
45.一个有I0个硬盘组成的Raid5阵列最多可以允许(5)个硬盘出现故障不影响其数据的完整性
46.下列控制器不属于SDN单一控制器(Onix)
47.下列控制器不属于sdn多控制器控制平面的是(NOX和POX)
48.将基础设施作为服务的云计算服务类型是(IaaS)
49.OpenFlow对转发面的要求跟当前商业交换芯片的架构相去甚远,其转发所面临的挑战不包括(B)
A。按照OpenFlow标准,一张流表可以使用任意的字段组后
B。在传统芯片设计中,所有的行为都是协议相关的,传统芯片中,针对每个协议都有很多种判断、检查
C。OpenFlow定义的行为类型只是传统芯片的一个子集
D。OpenFlow提出了多级流表的概念,而且没有限制有多少级
50.不具备扩展性的存储架构有(DAS)。
51.云计算的特性包括(ABCD)
A。高可信度
B。简便的访问
C。经济型
D。按需计算与服务
52.(AD)衡量一个系练可靠性常见时间指标有哪些?
A。平均无故障时间
B。有效率
C。可靠度
D。平均失效时间
53.云计算是对(D)技术的发展与运用
A.网格计算
B.并行计算
C.分布式计算
D.以上都是
54.每个vCenterServer可连接多少个分布式交换机?(A)
A.16
B.4096
C.248
D.512
55.下列控制器不属于SDN单一控制器(A)
A.Onix
B.Beacon
C.Ryu
D.Big Network Cotroller&Floodlight
5.云主机提供的基础设施服务,下列类型正确的是(D)
A:存储
B:计算
C:网络
D:数据
简答题
1.目前云计算应用领域有哪些?请举例说明。
(1)云服务,如苹果的云服务 iCloud;
(2)云计算,如云游戏等;
(3)云存储,如百度云盘等;
(4)云安全,如金山、360 安全卫士等都推出了云安全解决方案。
2.云计算的关键技术有哪些?
答:虚拟化技术、分布式海量数据存储、海量数据管理技术、编程方式、云计算平台管理技术。
3.云计算具有什么特点?
答:超大规模、虚拟化、高可靠性、通用性、高可扩展性、按需服务、极其廉价、安全、方便。
4、VMware vSphere主机虚拟化有哪些特点?
1) 实现虚拟机的动态迁移,而服务不中断(VMware VMotion);
2)将虚拟机磁盘文件从一个共享存储位置重新分配到另一个共享存储位置, 并具有零停机、连续的服务 可用性和全面的事务完整性(VMware Storage VMotion);
3) 动态地分配和平衡计算容量以保证对资源的最优访问(VMware分布式资 源调度(DRS)
4) 可以将停机时间和IT 服务中断时间降到最低程度(VMware HA);
5)自动将物理机、其他格式的虚拟机和第三方映像格式转换为 VMware 虚 拟机(VMware Converter)。
3.简述VMware vSphere产品的优势有哪些?
(1) 通过提高利用率和实现自动化获得高效率
(2) 在整个云计算基础架构范围内最大限度增加正常运行时间
(3) 大幅降低IT成本
(4) 兼具敏捷性和可控性
(5) 可自由选择
4.SDN 多控制器控制平面的实现动机与主要思想是什么?
1)实现动机:解决网络规模增大时单一控制器在可扩展性方面存在的 问题。
2)主要思想: 将现有网络划分为不同的区域,在每个区域内部署一个或多 个控制器, 而这些控制器通 过保证网络状态的一致性, 来实现对网络的协调统一 管理。
5.桌面云与传统PC相比有哪些区别?
答: 灵活接入和使用; 管理集中化; 安全性高; 应用环保; 节约成本; 初始成本较高; 虚拟桌面的 性能不如物理桌面, 应用有局限性; 虚拟桌面的高度管控 可能引起使用者反感。
6.私有云与公共云之间有哪些差异?
(1)能对数据、安全性提供有效控制。
(2)提供更高的服务质量。
(3)充分利用现有硬件资源和软件资源。
(4)不影响现有 IT管理的流程。
(5)部署方式灵活。
7.CloudStack环境中的宿主机有哪些功能?
答:(1)提供CPU、内存、存储和虚拟机需要的网络资源
(2)用高带宽的 TCP/IP 网络互联同时连接到Internet
(3)可能驻留在位于不同地理位置的多个数据中心
(4)可能拥有不同的容量(不同的 CPU速度、不同数量的内存等),虽然 位于一个集群中的主机 必须是同质的
(5)添加的宿主机可以在任何时候被添加用来为客户虚拟机提供更高的能 力。
(6)宿主机对终端用户是不可见的,终端用户不能决定哪些主机可以分配 给客户虚拟机。
8.简述 CloudStack 中一级存储的作用。
答:一级存储跟集群相关联,用于为集群中所有运行在主机(hosts)上面 的虚拟机存储硬盘卷文件, 一般来说, 一个集群可以添加多个主存储服务器, 但 至少需要一个主存储服务器。
9 . 虚拟化层架构有哪些类型?各有什么特点。
答: 1. 全虚拟化。所抽象的 VM 具有完全的物理特性,虚拟化层负责捕获 CPU 指令,为指令访问硬件充当媒介。
- 半虚拟化:起初是为了解决全虚拟化效率不高的困难,它需要修改 OS,工作效率相对全虚拟化要高很多。
- 硬件辅助虚拟化:硬件辅助虚拟化是随着虚拟化技术的应用越来越广泛 Intel、AMD 等硬件厂商通过对硬件的改造来 支持虚拟化技术。
10 . 常见虚拟化的类型有哪些?各有什么特点。
答: 1. 寄居虚拟化:在主机(宿主)操作系统上安装和运行虚拟化程序。
2.裸金属虚拟化:裸金属虚拟化架构指直接在硬件上面安装虚拟化软件,再在其上安装操作系统和应用, 依赖虚拟层内核和服务器控制台进行管理。
3.操作系统虚拟化:操作系统虚拟化架构在操作系统层面增加虚拟服务器功能。操作系统虛拟化架构把 单个的操作系统划分为多个容器,使用容器管理器来进行管理。
4.混合虚拟化:在一个现有的正常操作系统下安装一个内核模块,内核拥有虚拟化能力。
11、描述什么是云计算,目前云计算应用领域有哪些?请举例说明。
云计算是一种模型,它可以实现随时随地,便捷地,随需应变地从可配置计算资源共享池中获取所需的资源,资源能够快速供应并释放,使管理资源的工作量和与服务提供商的交互减小到最低限度。 出租车行业,旅馆行业,电信语音,银行,零售。
12、云计算的关键技术有哪些?
虚拟化技术;
海量数据分布存储技术;
并行计算技术;
海量数据管理技术
13、云计算机有什么特点?
超大规模、虚拟化、高可靠性、通用性、高可扩展性、按需服务、极其廉价。
14、简述直接附加存储DAS与网络存储SAN的特征。
DAS:将存储设备通过SCSI线缆或FC通道直接连接到服务器上。
SAN:一种通过网络方式连接存储设备和服务器的存储架构。
这个网络用于存储设备和服务器之间的访问。当有数据存取请求时,数据可以通过存储区域网络在服务器和后台存储设备之间高速传输。
15、如何在云计算平台上搭建存储架构部署,提供SAN区域存储服务
云计算架构主要可分为四层,其中有三层是横向的,分别是显示层、中间件层和基础设施层,通过这三层技术能够提供非常丰富的云计算能力和友好的用户界面,还有一层是纵向的,称为管理层,是为了更好地管理和维护横向的三层而存在的。
16、磁盘存储介质有哪些,简述它们各自的优缺点

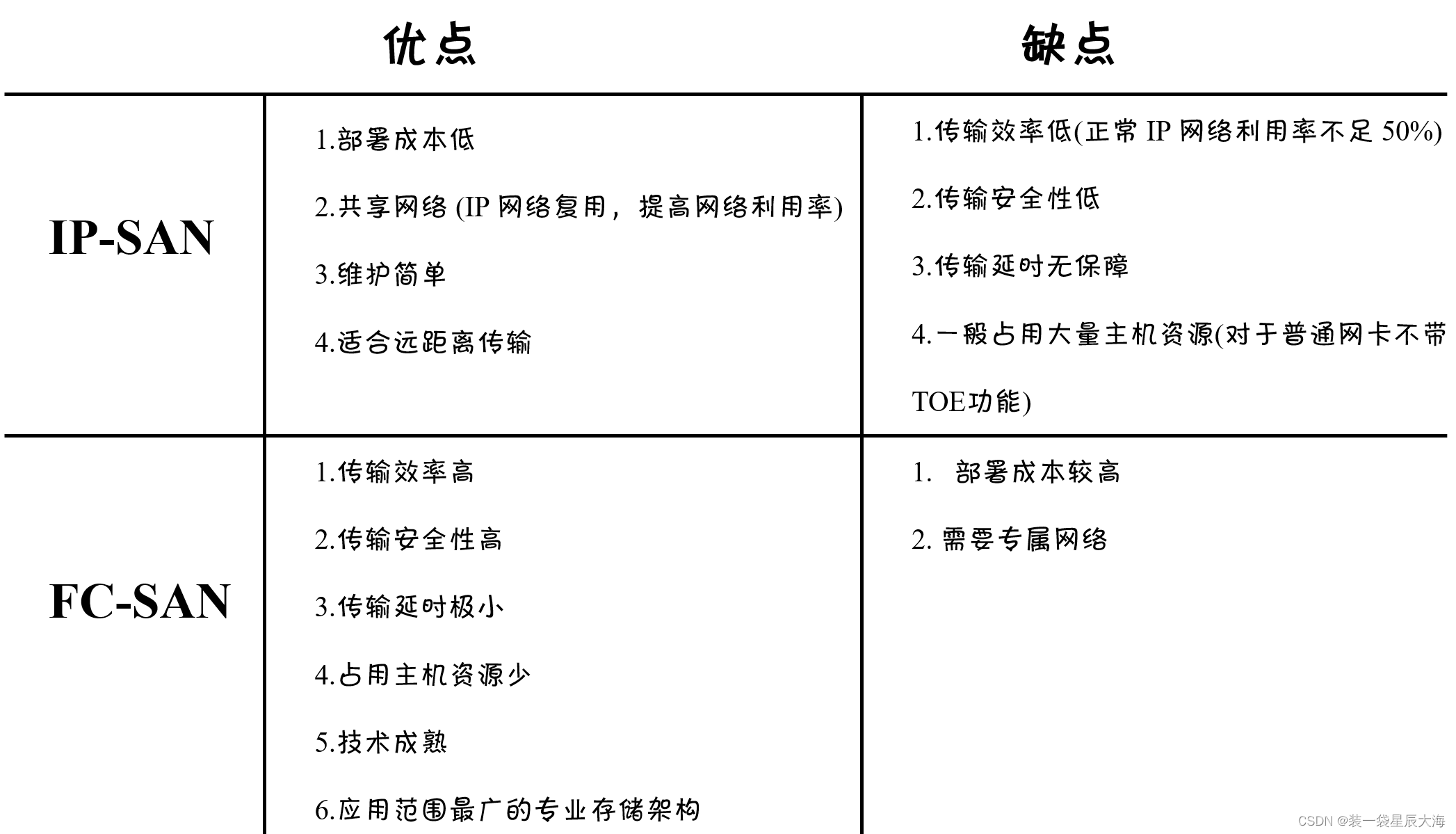
17、简述ip san和fc san各自的优缺点

18、VmwarevSphere,主机虚拟化有哪些特点?
19、目前有哪些主流的sdn控制器?(可能)
一是Open Day Light(ODL),这是Linux基金会旗下的一个开源合作项目,是网络/SDN行业最大的协作开源项目,旨在加速SDN和NFV的采用。ODL在全球范围内都处于均衡发展。
二是Open Network Operation System(ONOS),这是业界首个面向运营商场景的开源SDN控制器平台,由斯坦福大学和加州大学伯克利分校创立的,联合AT&T、NTT、华为、爱立信、富士通等业界顶级运营商和最有综合实力的设备商共同创建和主导,还得到开放网络基金会ONF的鼎力支持,可以说ONOS更懂运营商
20、简述vmware vSphere产品的优势有哪些?
21、sdn多控制器控制平面的实现动机与主要思想是什么?
22、在Ubuntu系统下安装并运行,floodlight如何查看sdn网络状态?
23、桌面云与传统PC相比,有哪些区别?
灵活接入和使用;管理集中化;安全性高;应用环保;节约成本;初始成本较高;虚拟桌面的性能不如物理桌面,应用有局限性;虚拟桌面的高度管控可能引起使用者反感。
24、目前有哪些主流的桌面云产品?
VMWare、思杰、华为、华三、锐捷、深信服等
25、 简述使用vmwareview的优势
26、简述叙述viewconnectionserver服务器的配置要求
1.中央处理器:Pentium IV 2.0 GHz 处理器或更高版本,建议4 个 CPU
2.内存(Windows 2008 64位):4GB RAM 或更高,建议需要至少 10GB RAM 才能部署 50 个或更多的 View 桌面
3.内存(Windows 2003 32位):2 GB RAM 或更高,建议如果要部署 50 个或更多 View 桌面并启用物理地址扩展,则需要 6GB RAM。
4.网络要求:一个或多个 10/100 Mbps 网卡 ,建议1Gbps NIC
27、列举出你身边桌面云应用的案例
电脑机房、电子阅览室、校园网、企业办公、政府办公、云课堂等。
28、简述私有云的定义
私有云(Private Clouds)是将云基础设施与软硬件资源建立在防火墙内,以供机构或企业内各部门共享数据中心内的资源。
29、私有云与公有云之间有哪些差异?
(1)能对数据、安全性提供有效控制。
(2)提供更高的服务质量。
(3)充分利用现有硬件资源和软件资源。
(4)不影响现有IT管理的流程。
(5)部署方式灵活。
30、Cloudstack,环境中的宿主机有哪些功能?
(1)提供CPU、内存、存储和虚拟机需要的网络资源
(2)用高带宽的TCP/IP网络互联同时连接到Internet
(3)可能驻留在位于不同地理位置的多个数据中心
(4)可能拥有不同的容量(不同的CPU速度、不同数量的内存等),虽然位于一个集群中的主机必须是同质的
(5)添加的宿主机可以在任何时候被添加用来为客户虚拟机提供更高的能力。
(6)宿主机对终端用户是不可见的,终端用户不能决定哪些主机可以分配给客户虚拟机。
31、简述cloudstack中一级存储的作用
一级存储跟集群相关联,用于为集群中所有运行在主机(hosts)上面的虚拟机存储硬盘卷文件,一般来说,一个集群可以添加多个主存储服务器,但至少需要一个主存储服务器。
nserver服务器的配置要求
1.中央处理器:Pentium IV 2.0 GHz 处理器或更高版本,建议4 个 CPU
2.内存(Windows 2008 64位):4GB RAM 或更高,建议需要至少 10GB RAM 才能部署 50 个或更多的 View 桌面
3.内存(Windows 2003 32位):2 GB RAM 或更高,建议如果要部署 50 个或更多 View 桌面并启用物理地址扩展,则需要 6GB RAM。
4.网络要求:一个或多个 10/100 Mbps 网卡 ,建议1Gbps NIC
27、列举出你身边桌面云应用的案例
电脑机房、电子阅览室、校园网、企业办公、政府办公、云课堂等。
28、简述私有云的定义
私有云(Private Clouds)是将云基础设施与软硬件资源建立在防火墙内,以供机构或企业内各部门共享数据中心内的资源。
29、私有云与公有云之间有哪些差异?
(1)能对数据、安全性提供有效控制。
(2)提供更高的服务质量。
(3)充分利用现有硬件资源和软件资源。
(4)不影响现有IT管理的流程。
(5)部署方式灵活。
30、Cloudstack,环境中的宿主机有哪些功能?
(1)提供CPU、内存、存储和虚拟机需要的网络资源
(2)用高带宽的TCP/IP网络互联同时连接到Internet
(3)可能驻留在位于不同地理位置的多个数据中心
(4)可能拥有不同的容量(不同的CPU速度、不同数量的内存等),虽然位于一个集群中的主机必须是同质的
(5)添加的宿主机可以在任何时候被添加用来为客户虚拟机提供更高的能力。
(6)宿主机对终端用户是不可见的,终端用户不能决定哪些主机可以分配给客户虚拟机。
31、简述cloudstack中一级存储的作用
一级存储跟集群相关联,用于为集群中所有运行在主机(hosts)上面的虚拟机存储硬盘卷文件,一般来说,一个集群可以添加多个主存储服务器,但至少需要一个主存储服务器。
更多推荐



所有评论(0)